WARNING:
JavaScript is turned OFF. None of the links on this concept map will
work until it is reactivated.
If you need help turning JavaScript On, click here.
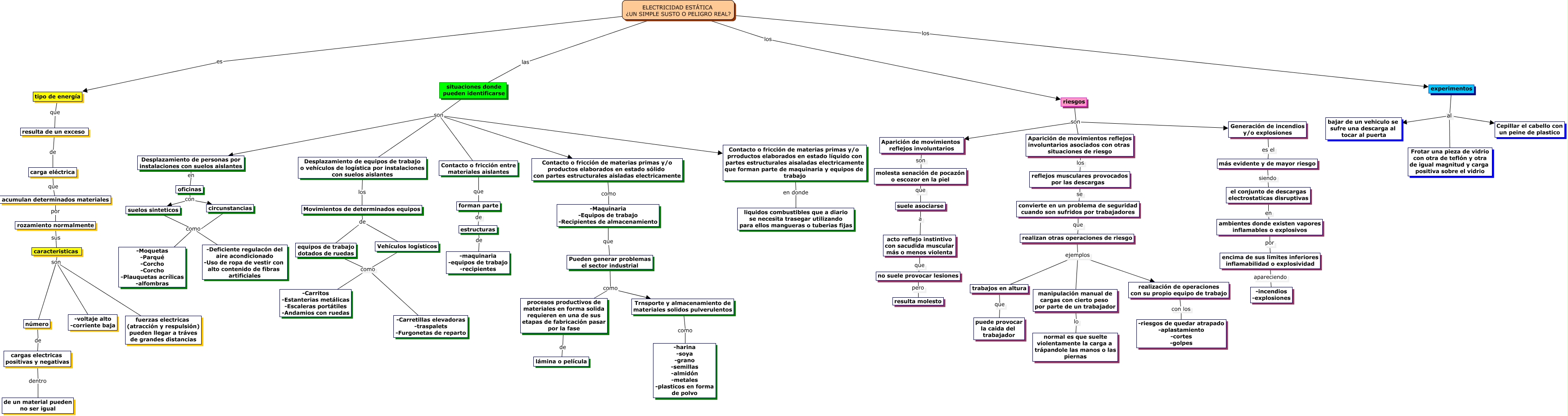
Este Cmap, tiene información relacionada con: Electricidad estática, situaciones donde pueden identificarse son Contacto o fricción entre materiales aislantes, realizan otras operaciones de riesgo ejemplos manipulación manual de cargas con cierto peso por parte de un trabajador, ambientes donde existen vapores inflamables o explosivos por encima de sus limites inferiores inflamabilidad o explosividad, realizan otras operaciones de riesgo ejemplos trabajos en altura, circunstancias como -Deficiente regulacón del aire acondicionado -Uso de ropa de vestir con alto contenido de fibras artificiales, ELECTRICIDAD ESTÁTICA ¿UN SIMPLE SUSTO O PELIGRO REAL? los experimentos, Pueden generar problemas el sector industrial como Trnsporte y almacenamiento de materiales solidos pulverulentos, situaciones donde pueden identificarse son Contacto o fricción de materias primas y/o productos elaborados en estado sólido con partes estructurales aisladas electricamente, riesgos son Aparición de movimientos reflejos involuntarios, Contacto o fricción de materias primas y/o prroductos elaborados en estado líquido con partes estructurales aisaladas electricamente que forman parte de maquinaria y equipos de trabajo en donde liquidos combustibles que a diario se necesita trasegar utilizando para ellos mangueras o tuberias fijas, situaciones donde pueden identificarse son Contacto o fricción de materias primas y/o prroductos elaborados en estado líquido con partes estructurales aisaladas electricamente que forman parte de maquinaria y equipos de trabajo, Movimientos de determinados equipos de Vehículos logísticos, oficinas con suelos sinteticos, equipos de trabajo dotados de ruedas como -Carretillas elevadoras -traspalets -Furgonetas de reparto, más evidente y de mayor riesgo siendo el conjunto de descargas electrostaticas disruptivas, Generación de incendios y/o explosiones es el más evidente y de mayor riesgo, experimentos al bajar de un vehiculo se sufre una descarga al tocar al puerta, ELECTRICIDAD ESTÁTICA ¿UN SIMPLE SUSTO O PELIGRO REAL? los riesgos, Vehículos logísticos como -Carritos -Estanterias metálicas -Escaleras portátiles -Andamios con ruedas, experimentos al Frotar una pieza de vidrio con otra de teflón y otra de igual magnitud y carga positiva sobre el vidrio