WARNING:
JavaScript is turned OFF. None of the links on this concept map will
work until it is reactivated.
If you need help turning JavaScript On, click here.
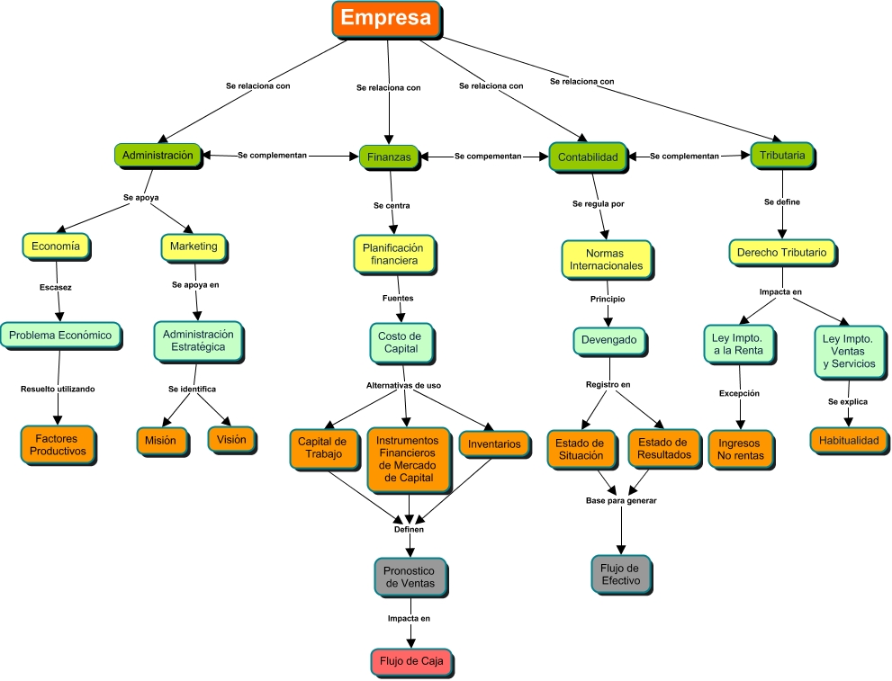
Este Cmap, tiene información relacionada con: Mapa_Conceptual_Juan_Vega, Planificación financiera Fuentes Costo de Capital, Finanzas Se centra Planificación financiera, Devengado Registro en Estado de Resultados, Administración Se apoya Marketing, Administración Estratégica Se identifica Visión, Ley Impto. Ventas y Servicios Se explica Habitualidad, Contabilidad Se regula por Normas Internacionales, Derecho Tributario Impacta en Ley Impto. Ventas y Servicios, Estado de Resultados Base para generar Flujo de Efectivo, Problema Económico Resuelto utilizando Factores Productivos, Empresa Se relaciona con Tributaria, Costo de Capital Alternativas de uso Inventarios, Administración Se apoya Economía, Devengado Registro en Estado de Situación, Empresa Se relaciona con Administración, Empresa Se relaciona con Finanzas, Costo de Capital Alternativas de uso Instrumentos Financieros de Mercado de Capital, Tributaria Se define Derecho Tributario, Capital de Trabajo Definen Pronostico de Ventas, Administración Estratégica Se identifica Misión