WARNING:
JavaScript is turned OFF. None of the links on this concept map will
work until it is reactivated.
If you need help turning JavaScript On, click here.
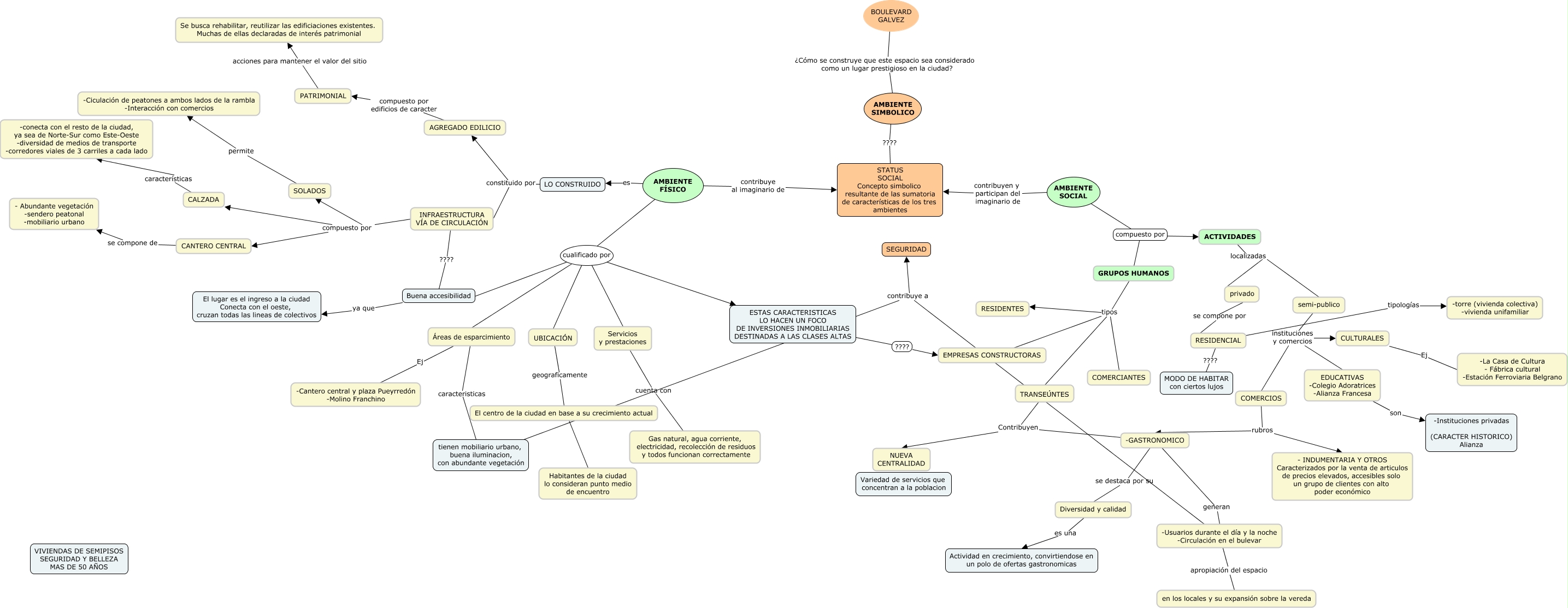
Este Cmap, tiene información relacionada con: NUEVO MAPA, CANTERO CENTRAL se compone de - Abundante vegetación -sendero peatonal -mobiliario urbano, semi-publico instituciones y comercios CULTURALES, AMBIENTE FÍSICO cualificado por UBICACIÓN, LO CONSTRUIDO constituido por INFRAESTRUCTURA VÍA DE CIRCULACIÓN, AMBIENTE FÍSICO cualificado por ESTAS CARACTERISTICAS LO HACEN UN FOCO DE INVERSIONES INMOBILIARIAS DESTINADAS A LAS CLASES ALTAS, CALZADA características -conecta con el resto de la ciudad, ya sea de Norte-Sur como Este-Oeste -diversidad de medios de transporte -corredores viales de 3 carriles a cada lado, AMBIENTE SIMBOLICO ???? STATUS SOCIAL Concepto simbolico resultante de las sumatoria de características de los tres ambientes, GRUPOS HUMANOS tipos EMPRESAS CONSTRUCTORAS, Áreas de esparcimiento Ej -Cantero central y plaza Pueyrredón -Molino Franchino, INFRAESTRUCTURA VÍA DE CIRCULACIÓN ???? Buena accesibilidad, El centro de la ciudad en base a su crecimiento actual ???? Habitantes de la ciudad lo consideran punto medio de encuentro, Servicios y prestaciones cuenta con Gas natural, agua corriente, electricidad, recolección de residuos y todos funcionan correctamente, BOULEVARD GALVEZ ¿Cómo se construye que este espacio sea considerado como un lugar prestigioso en la ciudad? AMBIENTE SIMBOLICO, LO CONSTRUIDO constituido por AGREGADO EDILICIO, privado se compone por RESIDENCIAL, COMERCIOS rubros -GASTRONOMICO, AMBIENTE FÍSICO es LO CONSTRUIDO, INFRAESTRUCTURA VÍA DE CIRCULACIÓN compuesto por SOLADOS, Áreas de esparcimiento caracteristicas tienen mobiliario urbano, buena iluminacion, con abundante vegetación, GRUPOS HUMANOS tipos COMERCIANTES