WARNING:
JavaScript is turned OFF. None of the links on this concept map will
work until it is reactivated.
If you need help turning JavaScript On, click here.
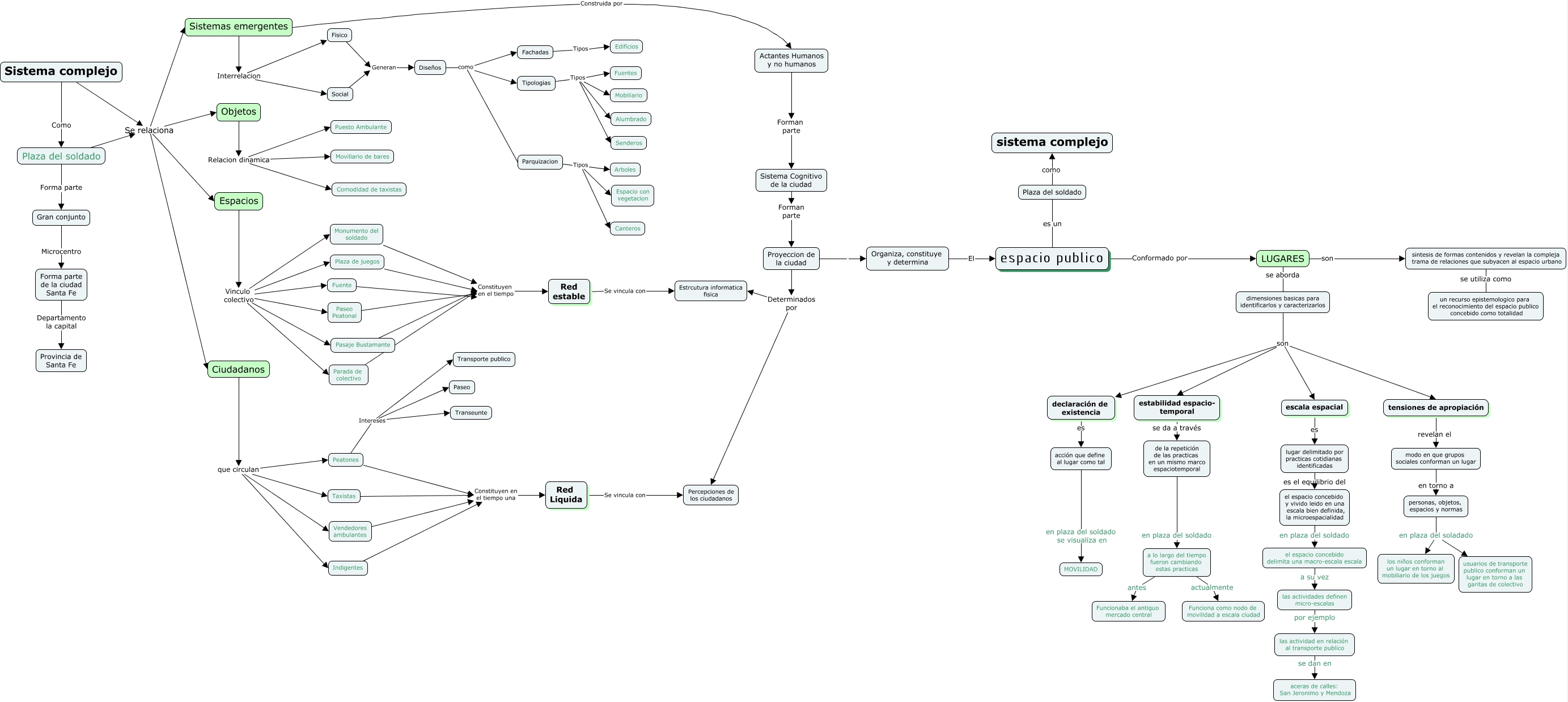
Este Cmap, tiene información relacionada con: TEXTOS RELACIONADOS AL CASO DE ANALISIS, Sistema Cognitivo de la ciudad Forman parte Proyeccion de la ciudad, Plaza del soldado es un espacio publico, declaración de existencia es acción que define al lugar como tal, sintesis de formas contenidos y revelan la compleja trama de relaciones que subyacen al espacio urbano se utiliza como un recurso epistemologico para el reconocimiento del espacio publico concebido como totalidad, Plaza del soldado Forma parte Gran conjunto, dimensiones basicas para identificarlos y caracterizarlos son tensiones de apropiación, Peatones Constituyen en el tiempo una Red Liquida, estabilidad espacio- temporal se da a través de la repetición de las practicas en un mismo marco espaciotemporal, Paseo Peatonal Constituyen en el tiempo Red estable, de la repetición de las practicas en un mismo marco espaciotemporal en plaza del soldado a lo largo del tiempo fueron cambiando estas practicas, Plaza del soldado Se relaciona Sistemas emergentes, dimensiones basicas para identificarlos y caracterizarlos son escala espacial, a lo largo del tiempo fueron cambiando estas practicas actualmente Funciona como nodo de movilidad a escala ciudad, Forma parte de la ciudad Santa Fe Departamento la capital Provincia de Santa Fe, Ciudadanos que circulan Vendedores ambulantes, Plaza del soldado como sistema complejo, Sistema complejo Se relaciona Objetos, Peatones Intereses Paseo, Objetos Relacion dinamica Moviliario de bares, personas, objetos, espacios y normas en plaza del soladado los niños conforman un lugar en torno al mobiliario de los juegos