WARNING:
JavaScript is turned OFF. None of the links on this concept map will
work until it is reactivated.
If you need help turning JavaScript On, click here.
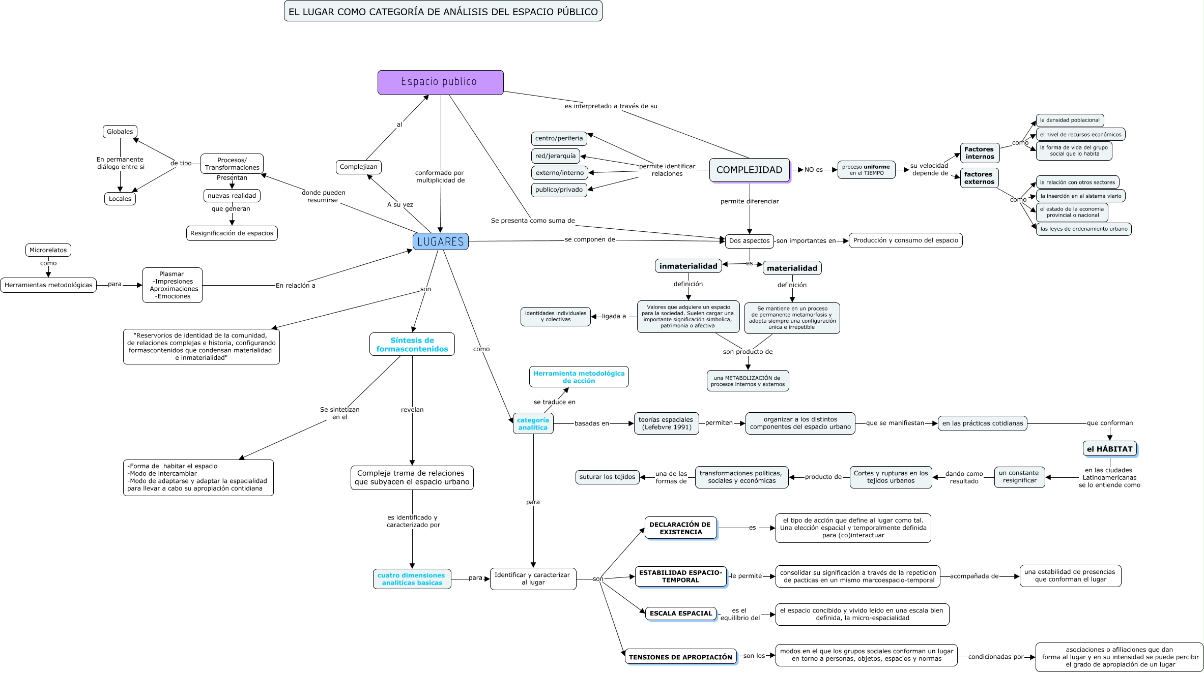
Este Cmap, tiene información relacionada con: TEXTO_el lugar como categoria de análisis del espacio público, Procesos/ Transformaciones Presentan nuevas realidad, materialidad definición Se mantiene en un proceso de permanente metamorfosis y adopta siempre una configuración unica e irrepetible, nuevas realidad que generan Resignificación de espacios, Cortes y rupturas en los tejidos urbanos producto de transformaciones politicas, sociales y económicas, proceso uniforme en el TIEMPO su velocidad depende de Factores internos, COMPLEJIDAD permite identificar relaciones publico/privado, transformaciones politicas, sociales y económicas una de las formas de suturar los tejidos, LUGARES se componen de Dos aspectos, categoría analítica se traduce en Herramienta metodológica de acción, factores externos como la inserción en el sistema viario, Identificar y caracterizar al lugar son TENSIONES DE APROPIACIÓN, Factores internos como la forma de vida del grupo social que lo habita, Factores internos como el nivel de recursos económicos, LUGARES como categoría analítica, categoría analítica para Identificar y caracterizar al lugar, Espacio publico es interpretado a través de su COMPLEJIDAD, Identificar y caracterizar al lugar son ESTABILIDAD ESPACIO- TEMPORAL, Herramientas metodológicas para Plasmar -Impresiones -Aproximaciones -Emociones, Compleja trama de relaciones que subyacen el espacio urbano es identificado y caracterizado por cuatro dimensiones analiticas basicas, COMPLEJIDAD permite diferenciar Dos aspectos