WARNING:
JavaScript is turned OFF. None of the links on this concept map will
work until it is reactivated.
If you need help turning JavaScript On, click here.
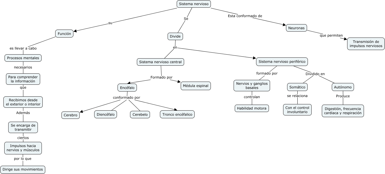
Este Cmap, tiene información relacionada con: Sis. Nervioso, Nervios y ganglios basales controlan Habilidad motora, Impulsos hacia nervios y músculos por lo que Dirige sus movimientos, Somático se relaciona Con el control involuntario, Sistema nervioso Esta conformado de Neuronas, Encéfalo conformado por Tronco encéfalico, Recibimos desde el exterior o interior Además Se encarga de transmitir, Encéfalo conformado por Diencéfalo, Función es llevar a cabo Procesos mentales, Sistema nervioso su Función, Sistema nervioso periférico Dividido en Autónomo, Sistema nervioso Se Divide, Sistema nervioso periférico Dividido en Somático, Sistema nervioso central Formado por Médula espinal, Encéfalo conformado por Cerebelo, Neuronas que permiten Transmisión de impulsos nerviosos, Sistema nervioso central Formado por Encéfalo, Sistema nervioso periférico formado por Nervios y ganglios basales, Divide en Sistema nervioso periférico, Procesos mentales necesarios Para comprender la información, Se encarga de transmitir ciertos Impulsos hacia nervios y músculos