WARNING:
JavaScript is turned OFF. None of the links on this concept map will
work until it is reactivated.
If you need help turning JavaScript On, click here.
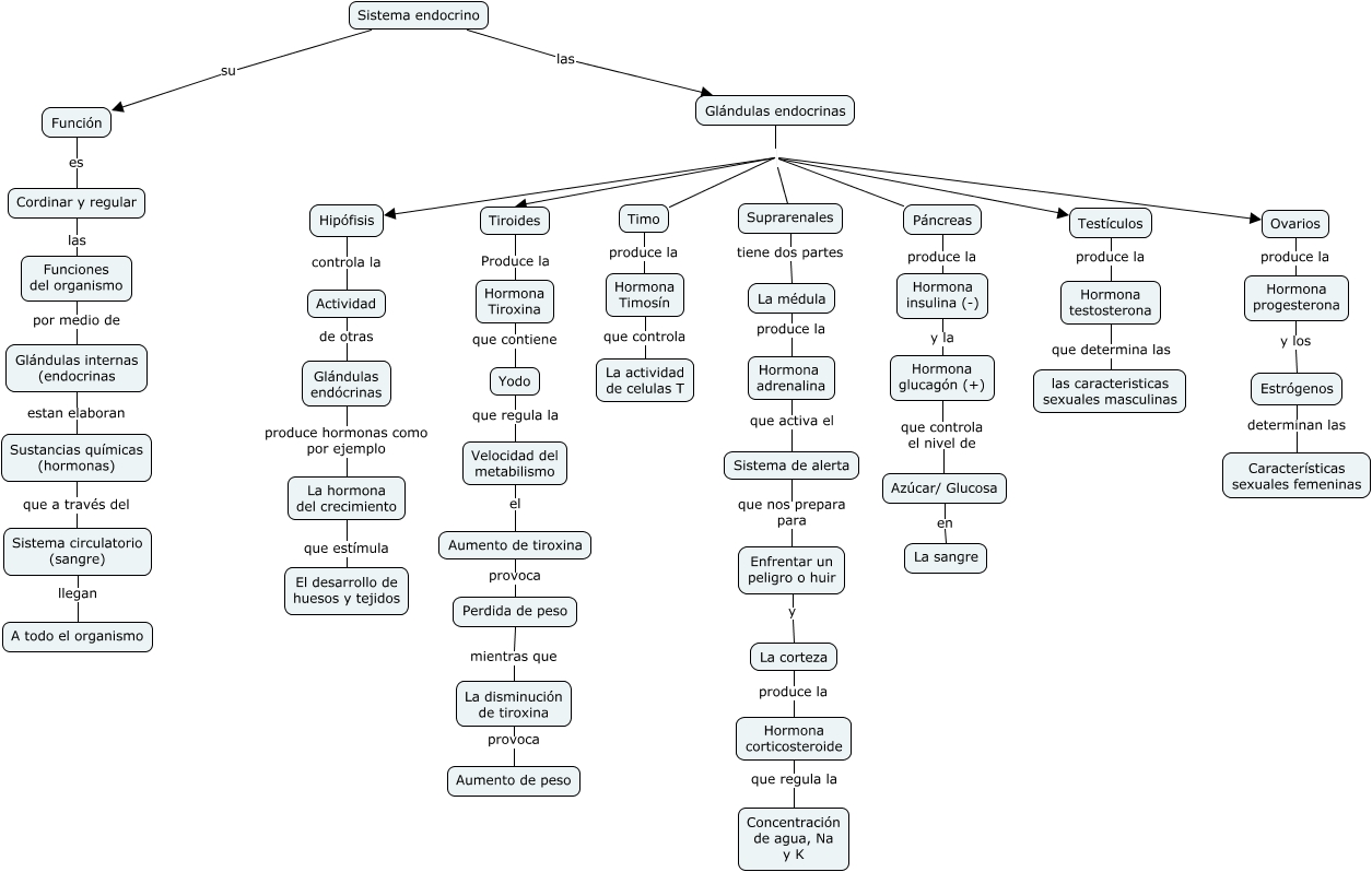
Este Cmap, tiene información relacionada con: Sis. endócrino, Testículos produce la Hormona testosterona, Función es Cordinar y regular, Funciones del organismo por medio de Glándulas internas (endocrinas, Timo produce la Hormona Timosín, Tiroides Produce la Hormona Tiroxina, Cordinar y regular las Funciones del organismo, La corteza produce la Hormona corticosteroide, Hormona progesterona y los Estrógenos, Hormona glucagón (+) que controla el nivel de Azúcar/ Glucosa, Actividad de otras Glándulas endócrinas, Glándulas internas (endocrinas estan elaboran Sustancias químicas (hormonas), Hormona adrenalina que activa el Sistema de alerta, Yodo que regula la Velocidad del metabilismo, Glándulas endocrinas Páncreas, Páncreas produce la Hormona insulina (-), La hormona del crecimiento que estímula El desarrollo de huesos y tejidos, Ovarios produce la Hormona progesterona, Glándulas endocrinas Hipófisis, Glándulas endocrinas Testículos, Hormona Timosín que controla La actividad de celulas T