WARNING:
JavaScript is turned OFF. None of the links on this concept map will
work until it is reactivated.
If you need help turning JavaScript On, click here.
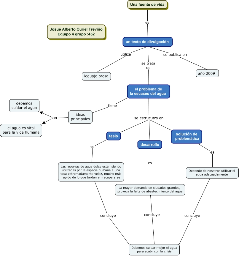
Este Cmap, tiene información relacionada con: Literatura 2, solución de problemática es Depende de nosotros utilizar el agua adecuadamente, el problema de la escases del agua se estrucutra en tesis, Una fuente de vida es un texto de divulgación, un texto de divulgación se trata de el problema de la escases del agua, tesis es Las reservas de agua dulce están siendo utilizadas por la especie humana a una tasa extremadamente veloz, mucho más rápido de lo que tardan en recuperarse, Las reservas de agua dulce están siendo utilizadas por la especie humana a una tasa extremadamente veloz, mucho más rápido de lo que tardan en recuperarse concluye Debemos cuidar mejor el agua para acabr con la crisis, Depende de nosotros utilizar el agua adecuadamente concluye Debemos cuidar mejor el agua para acabr con la crisis, el problema de la escases del agua se estrucutra en solución de problemática, La mayor demanda en ciudades grandes, provoca la falta de abastecimiento del agua concluye Debemos cuidar mejor el agua para acabr con la crisis, ideas principales son el agua es vital para la vida humana, ideas principales son debemos cuidar el agua, un texto de divulgación se publica en año 2009, el problema de la escases del agua tiene ideas principales, un texto de divulgación utiliza leguaje prosa, desarrollo es La mayor demanda en ciudades grandes, provoca la falta de abastecimiento del agua, el problema de la escases del agua se estrucutra en desarrollo