WARNING:
JavaScript is turned OFF. None of the links on this concept map will
work until it is reactivated.
If you need help turning JavaScript On, click here.
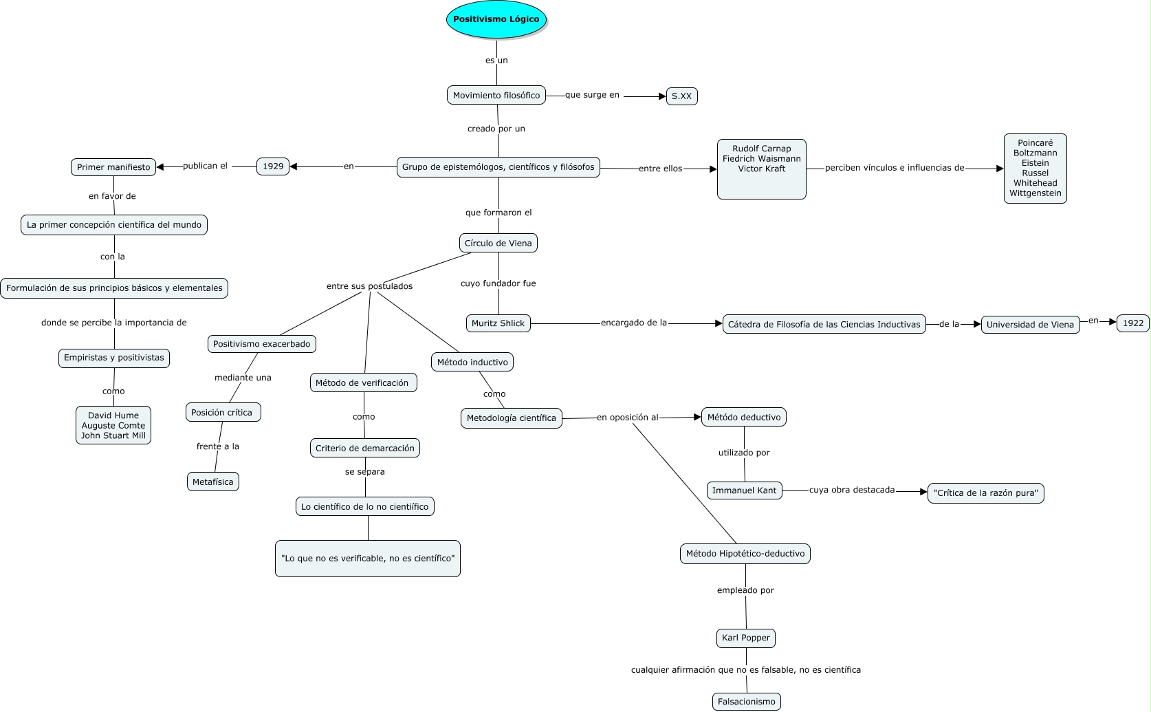
Este Cmap, tiene información relacionada con: POSITIVISMO LÓGICO, Grupo de epistemólogos, científicos y filósofos que formaron el Círculo de Viena, Método Hipotético-deductivo empleado por Karl Popper, Círculo de Viena entre sus postulados Método inductivo, Movimiento filosófico creado por un Grupo de epistemólogos, científicos y filósofos, Círculo de Viena entre sus postulados Método de verificación, Posición crítica frente a la Metafísica, Positivismo exacerbado mediante una Posición crítica, 1929 publican el Primer manifiesto, Métódo deductivo utilizado por Immanuel Kant, Immanuel Kant cuya obra destacada "Crítica de la razón pura", Karl Popper cualquier afirmación que no es falsable, no es científica Falsacionismo, Círculo de Viena cuyo fundador fue Muritz Shlick, Grupo de epistemólogos, científicos y filósofos entre ellos Rudolf Carnap Fiedrich Waismann Victor Kraft, Movimiento filosófico que surge en S.XX, Primer manifiesto en favor de La primer concepción científica del mundo, Método de verificación como Criterio de demarcación, Grupo de epistemólogos, científicos y filósofos en 1929, La primer concepción científica del mundo con la Formulación de sus principios básicos y elementales, Cátedra de Filosofía de las Ciencias Inductivas de la Universidad de Viena, Rudolf Carnap Fiedrich Waismann Victor Kraft perciben vínculos e influencias de Poincaré Boltzmann Eistein Russel Whitehead Wittgenstein