WARNING:
JavaScript is turned OFF. None of the links on this concept map will
work until it is reactivated.
If you need help turning JavaScript On, click here.
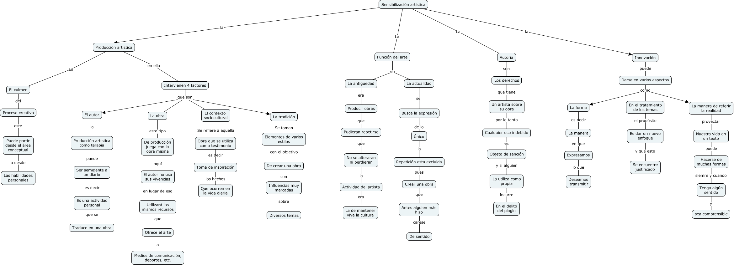
Este Cmap, tiene información relacionada con: 4, La tradición Se toman Elementos de varios estilos, Darse en varios aspectos como En el tratamiento de los temas, Cualquier uso indebido es Objeto de sanción, Intervienen 4 factores que son La obra, Objeto de sanción y si alguien La utiliza como propia, Proceso creativo este Puede partir desde el área conceptual, Repetición esta excluida pues Crear una obra, Crear una obra que Antes alguien más hizo, Ofrece el arte o Medios de comunicación, deportes, etc., Sensibilización artistica la Producción artistica, Es dar un nuevo enfoque y que este Se encuentre justificado, El autor no usa sus vivencias en lugar de eso Utilizará los mismos recursos, Producir obras que Pudieran repetirse, De crear una obra con Influencias muy marcadas, Expresamos lo que Deseamos transmitir, Darse en varios aspectos como La manera de referir la realidad, De producción juega con la obra misma aquí El autor no usa sus vivencias, Producción artistica Es El culmen, Producción artistica como terapia puede Ser semejante a un diario, Ser semejante a un diario es decir Es una actividad personal