WARNING:
JavaScript is turned OFF. None of the links on this concept map will
work until it is reactivated.
If you need help turning JavaScript On, click here.
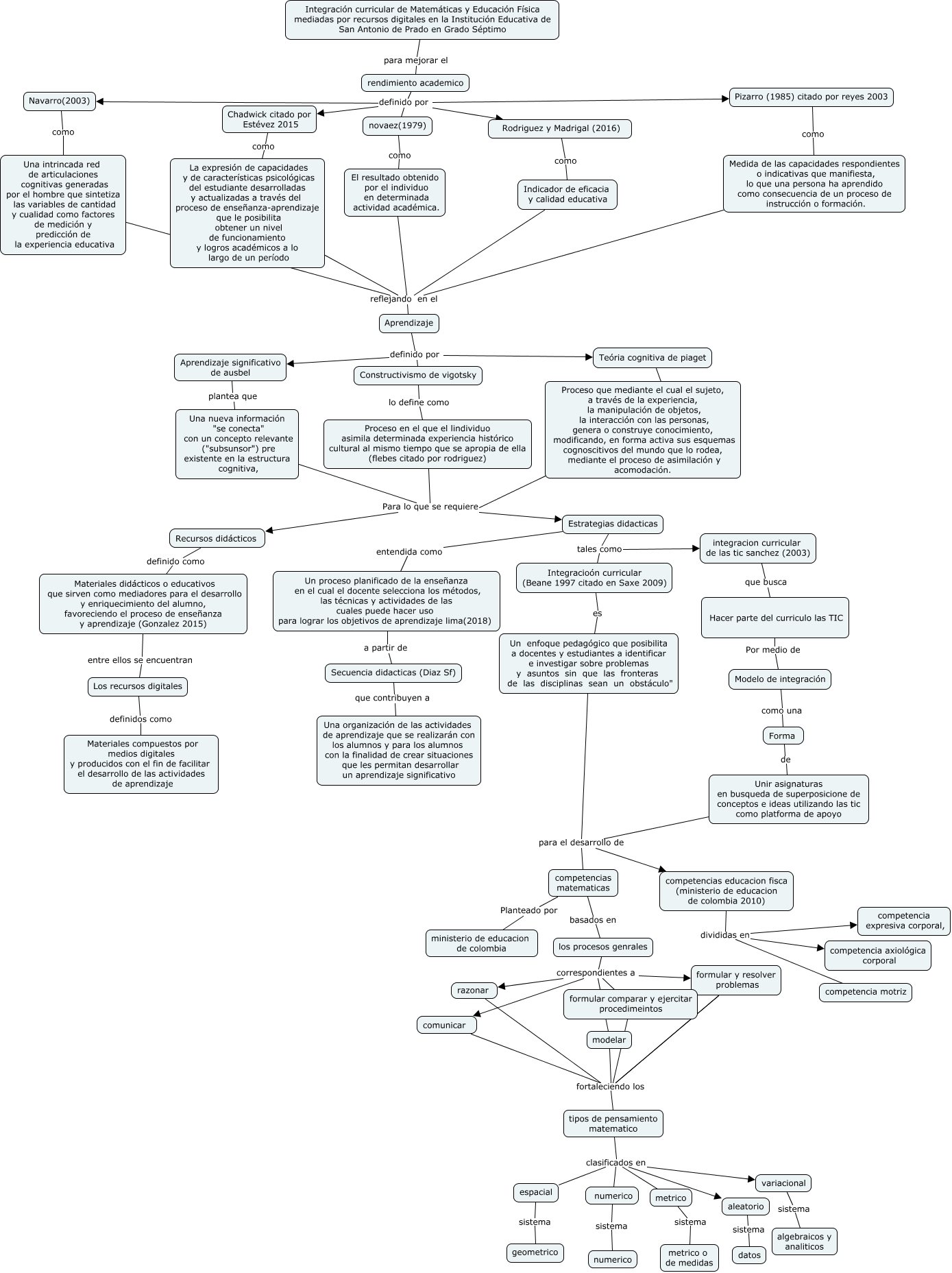
Este Cmap, tiene información relacionada con: marco conceptual, Aprendizaje definido por Aprendizaje significativo de ausbel, los procesos genrales correspondientes a formular y resolver problemas, tipos de pensamiento matematico clasificados en numerico, competencias matematicas Planteado por ministerio de educacion de colombia, Indicador de eficacia y calidad educativa reflejando en el Aprendizaje, Proceso que mediante el cual el sujeto, a través de la experiencia, la manipulación de objetos, la interacción con las personas, genera o construye conocimiento, modificando, en forma activa sus esquemas cognoscitivos del mundo que lo rodea, mediante el proceso de asimilación y acomodación. Para lo que se requiere Recursos didácticos, tipos de pensamiento matematico clasificados en variacional, tipos de pensamiento matematico clasificados en espacial, Un enfoque pedagógico que posibilita a docentes y estudiantes a identificar e investigar sobre problemas y asuntos sin que las fronteras de las disciplinas sean un obstáculo" para el desarrollo de competencias matematicas, competencias educacion fisca (ministerio de educacion de colombia 2010) divididas en competencia axiológica corporal, competencias educacion fisca (ministerio de educacion de colombia 2010) divididas en competencia motriz, tipos de pensamiento matematico clasificados en metrico, Recursos didácticos definido como Materiales didácticos o educativos que sirven como mediadores para el desarrollo y enriquecimiento del alumno, favoreciendo el proceso de enseñanza y aprendizaje (Gonzalez 2015), Estrategias didacticas tales como Integracioón curricular (Beane 1997 citado en Saxe 2009), rendimiento academico definido por Pizarro (1985) citado por reyes 2003, Navarro(2003) como Una intrincada red de articulaciones cognitivas generadas por el hombre que sintetiza las variables de cantidad y cualidad como factores de medición y predicción de la experiencia educativa, Secuencia didacticas (Diaz Sf) que contribuyen a Una organización de las actividades de aprendizaje que se realizarán con los alumnos y para los alumnos con la finalidad de crear situaciones que les permitan desarrollar un aprendizaje significativo, rendimiento academico definido por Navarro(2003), novaez(1979) como El resultado obtenido por el individuo en determinada actividad académica., modelar fortaleciendo los tipos de pensamiento matematico