WARNING:
JavaScript is turned OFF. None of the links on this concept map will
work until it is reactivated.
If you need help turning JavaScript On, click here.
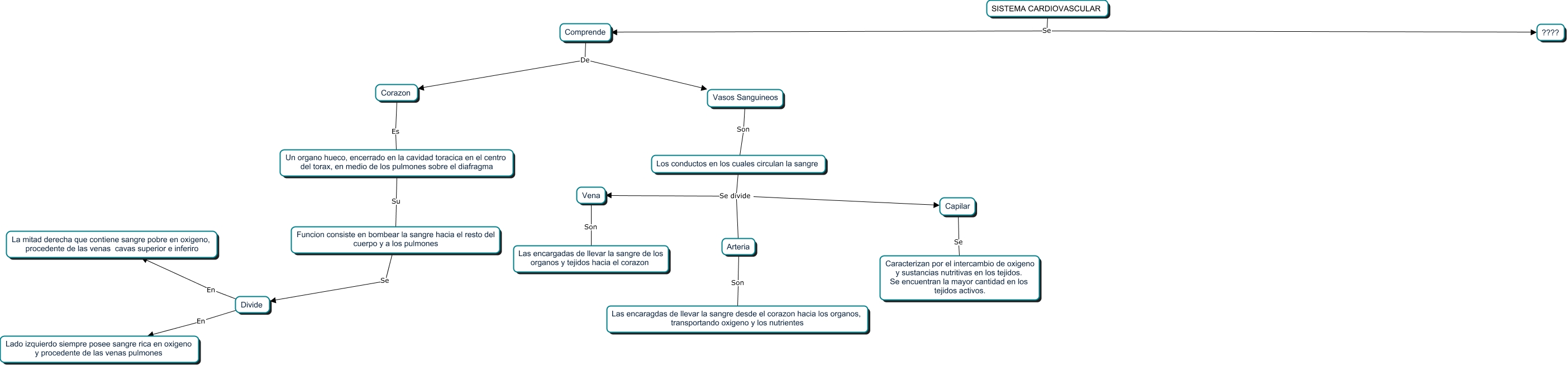
Este Cmap, tiene información relacionada con: Sistema Cardiovascular, SISTEMA CARDIOVASCULAR Se ????, Un organo hueco, encerrado en la cavidad toracica en el centro del torax, en medio de los pulmones sobre el diafragma Su Funcion consiste en bombear la sangre hacia el resto del cuerpo y a los pulmones, Los conductos en los cuales circulan la sangre Se divide Capilar, Corazon Es Un organo hueco, encerrado en la cavidad toracica en el centro del torax, en medio de los pulmones sobre el diafragma, Los conductos en los cuales circulan la sangre Se divide Vena, SISTEMA CARDIOVASCULAR Se Comprende, Comprende De Vasos Sanguineos, Capilar Se Caracterizan por el intercambio de oxigeno y sustancias nutritivas en los tejidos. Se encuentran la mayor cantidad en los tejidos activos., Divide En La mitad derecha que contiene sangre pobre en oxigeno, procedente de las venas cavas superior e inferiro, Comprende De Corazon, Los conductos en los cuales circulan la sangre Se divide Arteria, Vena Son Las encargadas de llevar la sangre de los organos y tejidos hacia el corazon, Arteria Son Las encaragdas de llevar la sangre desde el corazon hacia los organos, transportando oxigeno y los nutrientes, Divide En Lado izquierdo siempre posee sangre rica en oxigeno y procedente de las venas pulmones, Vasos Sanguineos Son Los conductos en los cuales circulan la sangre, Funcion consiste en bombear la sangre hacia el resto del cuerpo y a los pulmones Se Divide