WARNING:
JavaScript is turned OFF. None of the links on this concept map will
work until it is reactivated.
If you need help turning JavaScript On, click here.
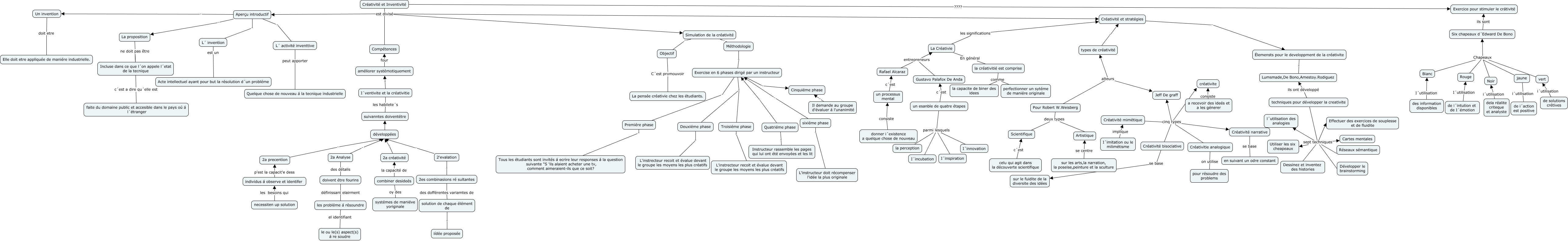
Este Cmap, tiene información relacionada con: trabajo frances2, donner i´existence a quelque chose de nouveau consiste un processus mental, combiner desideés la capacité de 2a créativité, solution de chaque élément de . iídée proposée, individus á observe et identifer p'est la capacit'e dess 2a precention, Aperçu introductif . L´ activité inventtive, I´ventivite et la créativitie les habilete´s suivanntes doiventétre, 2a Analyse . développées, Créativité mimétique cinq types Créativitie analogique, types de créativité . Créativité et stratégies, Créativité et stratégies . Élemensts pour le developpment de la créativite, Créativité et Inventivité est divisé Créativité et stratégies, combiner desideés oy des systémes de maniéve yoriginale, jaune Chapeaux Six chapeaux d´Edward De Bono, des information disponibles I´utilisation Bianc, a recevoir des ideés et a les génerer consiste créativite, un esanble de quatre étapes parmi lesquels I´incubation, sur les arts,la narration, la poseise,peinture et la sculture se centre Artistique, techniques pour développer la creativite sept techniques Développer le brainstorming, Créativité et Inventivité ???? Exercice pour stimuler le crátivité, necessiten up solution les besoins qui individus á observe et identifer