WARNING:
JavaScript is turned OFF. None of the links on this concept map will
work until it is reactivated.
If you need help turning JavaScript On, click here.
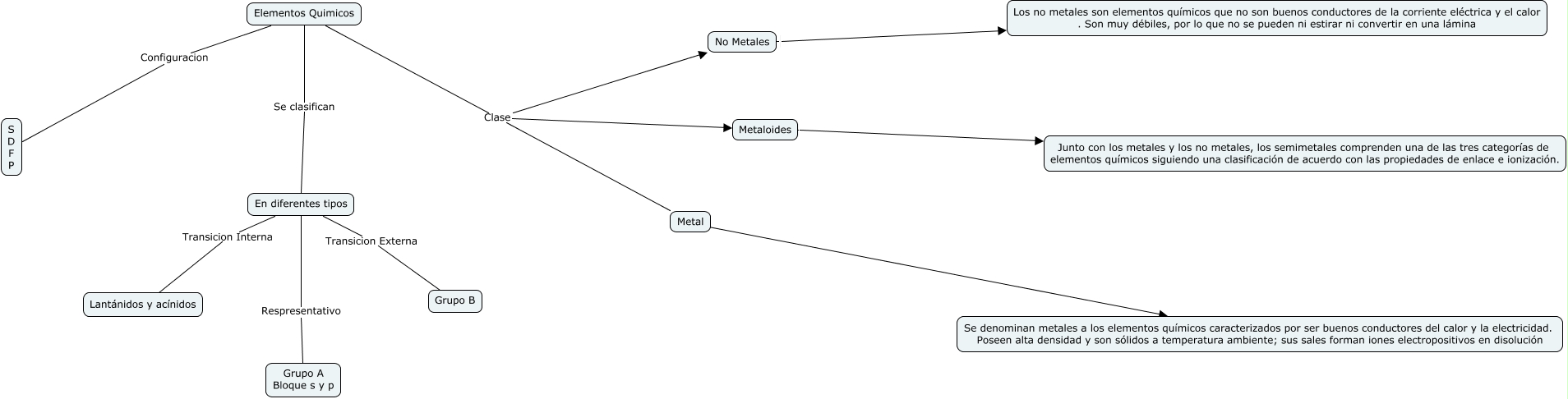
Este Cmap, tiene información relacionada con: Elementos Quimicos JRV, Elementos Quimicos Configuracion S D F P, Elementos Quimicos Clase No Metales, Elementos Quimicos Clase Metal, En diferentes tipos Transicion Externa Grupo B, No Metales Los no metales son elementos químicos que no son buenos conductores de la corriente eléctrica y el calor . Son muy débiles, por lo que no se pueden ni estirar ni convertir en una lámina, En diferentes tipos Respresentativo Grupo A Bloque s y p, Elementos Quimicos Se clasifican En diferentes tipos, Elementos Quimicos Clase Metaloides, Metaloides Junto con los metales y los no metales, los semimetales comprenden una de las tres categorías de elementos químicos siguiendo una clasificación de acuerdo con las propiedades de enlace e ionización., En diferentes tipos Transicion Interna Lantánidos y acínidos, Metal Se denominan metales a los elementos químicos caracterizados por ser buenos conductores del calor y la electricidad. Poseen alta densidad y son sólidos a temperatura ambiente; sus sales forman iones electropositivos en disolución