WARNING:
JavaScript is turned OFF. None of the links on this concept map will
work until it is reactivated.
If you need help turning JavaScript On, click here.
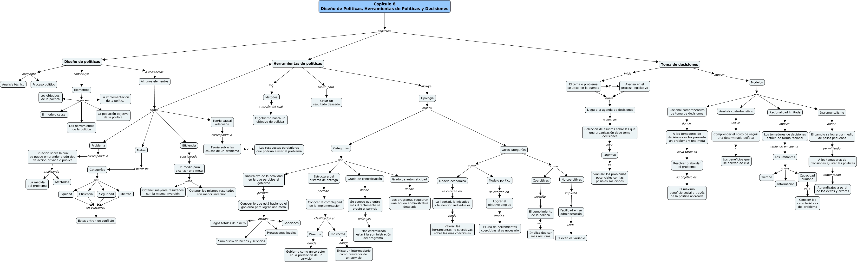
Este Cmap, tiene información relacionada con: Mapa Conceptual 2 - Cap 8, El tema o problema se ubica en la agenda y Avanza en el proceso legislativo, Diseño de políticas constituye Elementos, Los limitantes como Capacidad humana, Categorías son Equidad, Eficiencia en ocasiones Estos entran en conflicto, Modelo económico se centran en La libertad, la iniciativa y la elección individuales, Elementos son Los objetivos de la política, Toma de decisiones implica Modelos, Comprender el costo de seguir una determinada política y Los beneficios que se derivan de ella, Categorías son Eficiencia, Libertad en ocasiones Estos entran en conflicto, Elementos son Las herramientas de la política, Conocer la complejidad de la implementación clasificados en Indirectos, Modelo político se centran en Lograr el objetivo elegido, Capítulo 8 Diseño de Políticas, Herramientas de Políticas y Decisiones aspectos Herramientas de políticas, Resolver o abordar el problema su objetivo es El máximo beneficio social a través de la política acordada, Teoría causal adecuada corresponde a Teoría sobre las causas de un problema, Capacidad humana para Conocer las características del problema, Categorías son Estructura del sistema de entrega, Stuación sobre la cual se puede emprender algún tipo de acción privada o pública analizando Afectados