WARNING:
JavaScript is turned OFF. None of the links on this concept map will
work until it is reactivated.
If you need help turning JavaScript On, click here.
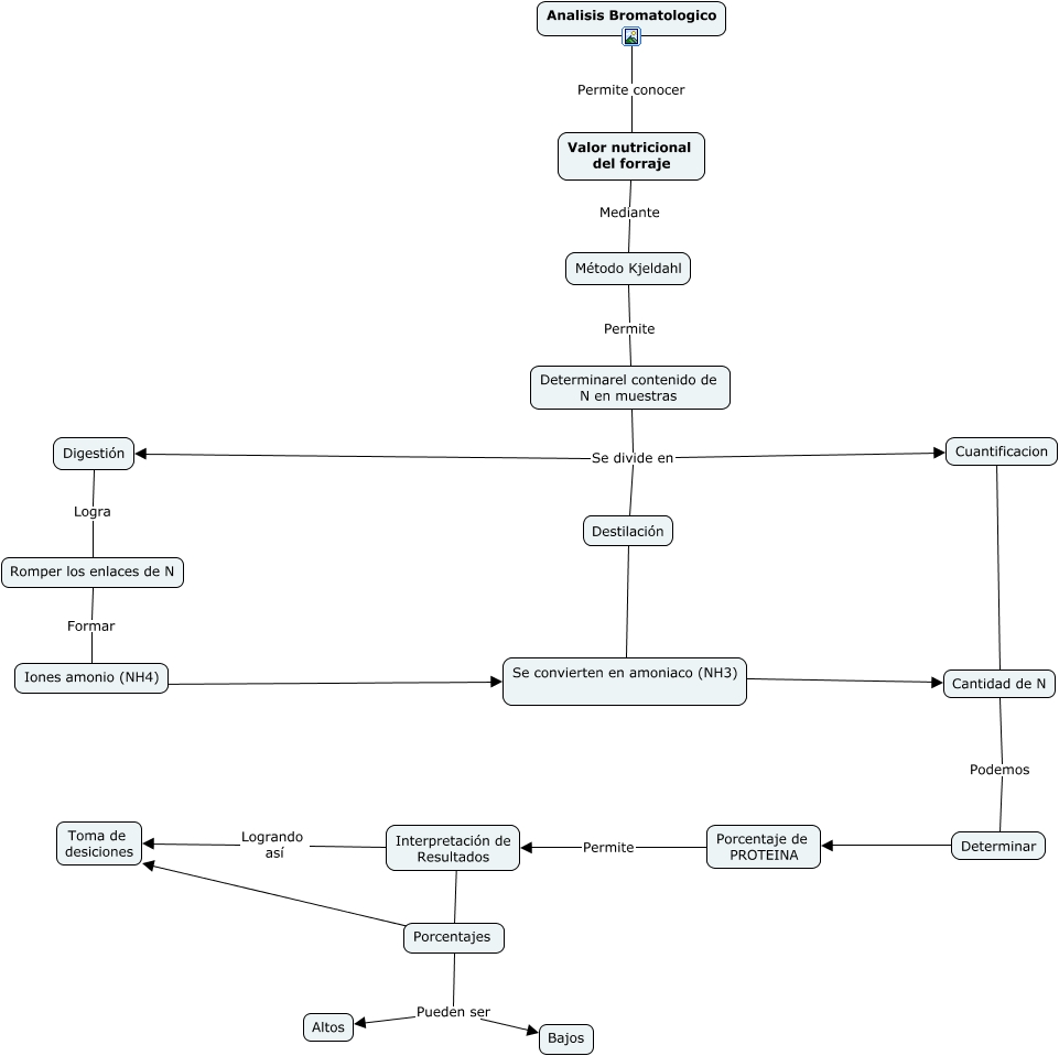
Este Cmap, tiene información relacionada con: metodo Kjeldahl, Determinar ???? Porcentaje de PROTEINA, Porcentajes ???? Toma de desiciones, Destilación ???? Se convierten en amoniaco (NH3), Interpretación de Resultados Logrando así Toma de desiciones, Valor nutricional del forraje Mediante Método Kjeldahl, Cuantificacion ???? Cantidad de N, Determinarel contenido de N en muestras Se divide en Digestión, Método Kjeldahl Permite Determinarel contenido de N en muestras, Porcentaje de PROTEINA Permite Interpretación de Resultados, Determinarel contenido de N en muestras Se divide en Destilación, Iones amonio (NH4) ???? Se convierten en amoniaco (NH3), Romper los enlaces de N Formar Iones amonio (NH4), Porcentajes Pueden ser Bajos, Determinarel contenido de N en muestras Se divide en Cuantificacion, Analisis Bromatologico Permite conocer Valor nutricional del forraje, Interpretación de Resultados Podemos Porcentajes, Se convierten en amoniaco (NH3) ???? Cantidad de N, Digestión Logra Romper los enlaces de N, Porcentajes Pueden ser Altos, Cantidad de N Podemos Determinar