WARNING:
JavaScript is turned OFF. None of the links on this concept map will
work until it is reactivated.
If you need help turning JavaScript On, click here.
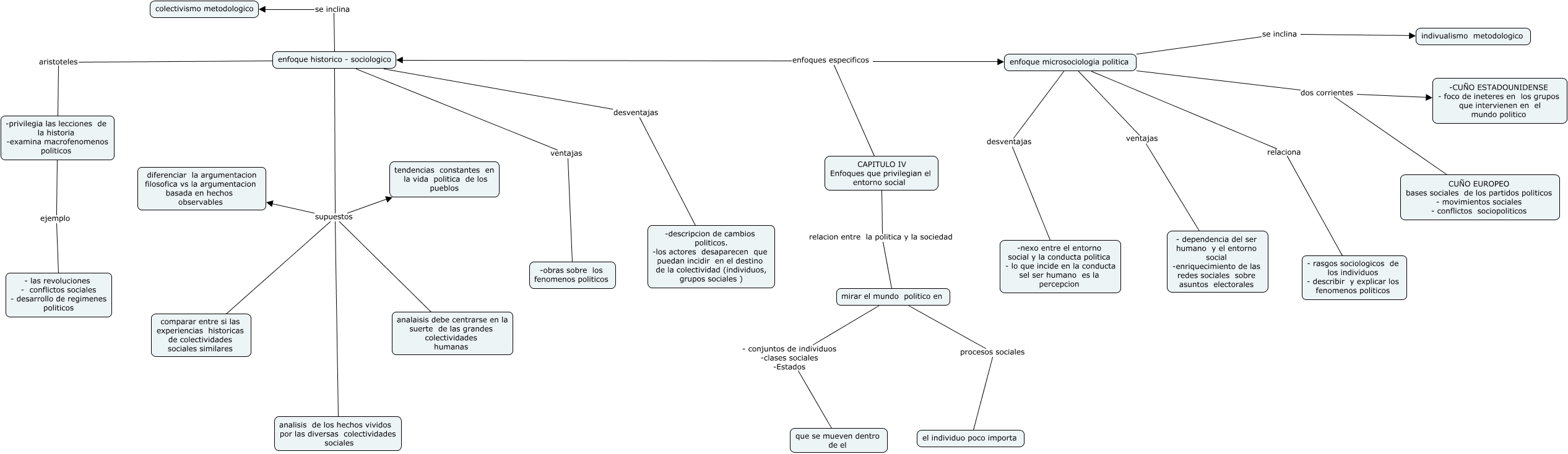
Este Cmap, tiene información relacionada con: CAPITULO IV, mirar el mundo politico en - conjuntos de individuos -clases sociales -Estados que se mueven dentro de el, enfoque microsociologia politica relaciona - rasgos sociologicos de los individuos - describir y explicar los fenomenos politicos, enfoque microsociologia politica dos corrientes -CUÑO ESTADOUNIDENSE - foco de ineteres en los grupos que intervienen en el mundo politico, enfoque historico - sociologico desventajas -descripcion de cambios politicos. -los actores desaparecen que puedan incidir en el destino de la colectividad (individuos, grupos sociales ), CAPITULO IV Enfoques que privilegian el entorno social enfoques especificos enfoque microsociologia politica, enfoque microsociologia politica se inclina indivualismo metodologico, enfoque historico - sociologico supuestos tendencias constantes en la vida politica de los pueblos, enfoque microsociologia politica desventajas -nexo entre el entorno social y la conducta politica - lo que incide en la conducta sel ser humano es la percepcion, CAPITULO IV Enfoques que privilegian el entorno social relacion entre la politica y la sociedad mirar el mundo politico en, enfoque historico - sociologico se inclina colectivismo metodologico, enfoque historico - sociologico supuestos comparar entre si las experiencias historicas de colectividades sociales similares, mirar el mundo politico en procesos sociales el individuo poco importa, enfoque microsociologia politica ventajas - dependencia del ser humano y el entorno social -enriquecimiento de las redes sociales sobre asuntos electorales, enfoque historico - sociologico supuestos analisis de los hechos vividos por las diversas colectividades sociales, enfoque microsociologia politica dos corrientes CUÑO EUROPEO bases sociales de los partidos politicos - movimientos sociales - conflictos sociopoliticos, CAPITULO IV Enfoques que privilegian el entorno social enfoques especificos enfoque historico - sociologico, enfoque historico - sociologico aristoteles -privilegia las lecciones de la historia -examina macrofenomenos politicos, enfoque historico - sociologico supuestos diferenciar la argumentacion filosofica vs la argumentacion basada en hechos observables, -privilegia las lecciones de la historia -examina macrofenomenos politicos ejemplo - las revoluciones - conflictos sociales - desarrollo de regimenes politicos, enfoque historico - sociologico ventajas -obras sobre los fenomenos politicos