WARNING:
JavaScript is turned OFF. None of the links on this concept map will
work until it is reactivated.
If you need help turning JavaScript On, click here.
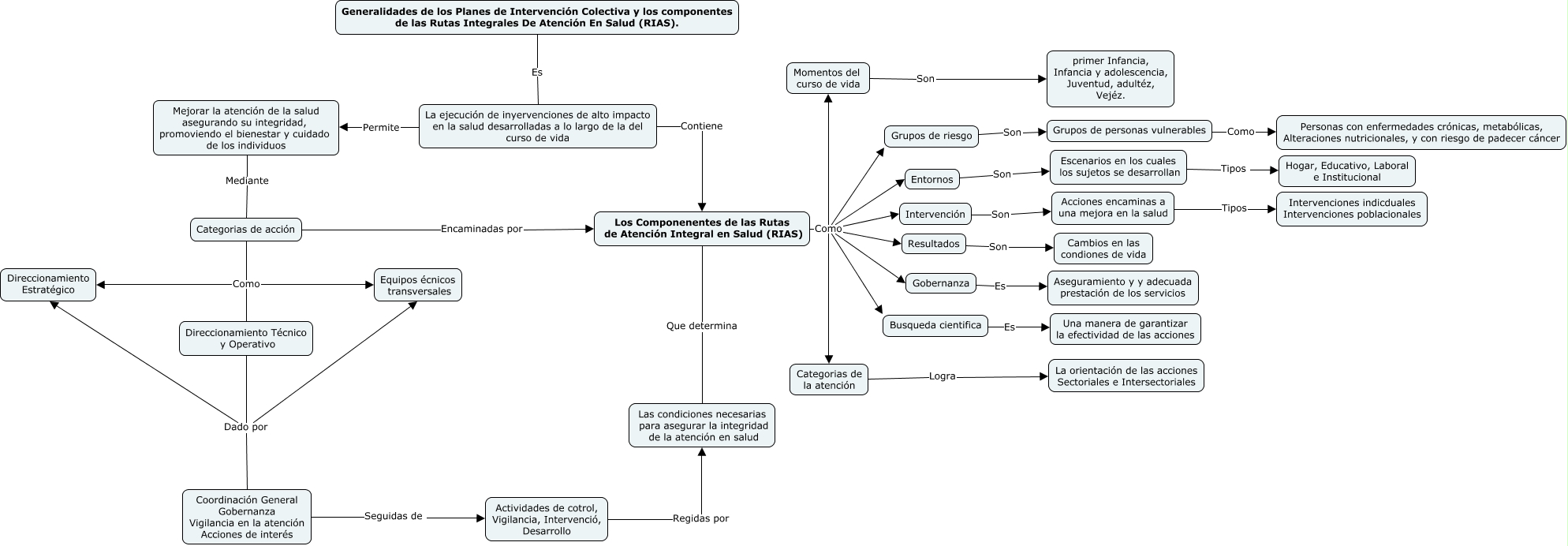
Este Cmap, tiene información relacionada con: Generalidades de los Planes de Intervención Colectiva y los componentes de las Rutas Integrales De Atención En Salud (RIAS), Intervención Son Acciones encaminas a una mejora en la salud, Los Componenentes de las Rutas de Atención Integral en Salud (RIAS) Como Intervención, Categorias de acción Como Direccionamiento Estratégico, Los Componenentes de las Rutas de Atención Integral en Salud (RIAS) Como Grupos de riesgo, Mejorar la atención de la salud asegurando su integridad, promoviendo el bienestar y cuidado de los individuos Mediante Categorias de acción, Grupos de personas vulnerables Como Personas con enfermedades crónicas, metabólicas, Alteraciones nutricionales, y con riesgo de padecer cáncer, Generalidades de los Planes de Intervención Colectiva y los componentes de las Rutas Integrales De Atención En Salud (RIAS). Es La ejecución de inyervenciones de alto impacto en la salud desarrolladas a lo largo de la del curso de vida, Los Componenentes de las Rutas de Atención Integral en Salud (RIAS) Como Categorias de la atención, Entornos Son Escenarios en los cuales los sujetos se desarrollan, Los Componenentes de las Rutas de Atención Integral en Salud (RIAS) Como Resultados, Busqueda cientifica Es Una manera de garantizar la efectividad de las acciones, Coordinación General Gobernanza Vigilancia en la atención Acciones de interés Seguidas de Actividades de cotrol, Vigilancia, Intervenció, Desarrollo, Direccionamiento Técnico y Operativo Dado por Coordinación General Gobernanza Vigilancia en la atención Acciones de interés, Actividades de cotrol, Vigilancia, Intervenció, Desarrollo Regidas por Las condiciones necesarias para asegurar la integridad de la atención en salud, Gobernanza Es Aseguramiento y y adecuada prestación de los servicios, Categorias de la atención Logra La orientación de las acciones Sectoriales e Intersectoriales, Categorias de acción Encaminadas por Los Componenentes de las Rutas de Atención Integral en Salud (RIAS), Escenarios en los cuales los sujetos se desarrollan Tipos Hogar, Educativo, Laboral e Institucional, Los Componenentes de las Rutas de Atención Integral en Salud (RIAS) Como Momentos del curso de vida, Resultados Son Cambios en las condiones de vida