WARNING:
JavaScript is turned OFF. None of the links on this concept map will
work until it is reactivated.
If you need help turning JavaScript On, click here.
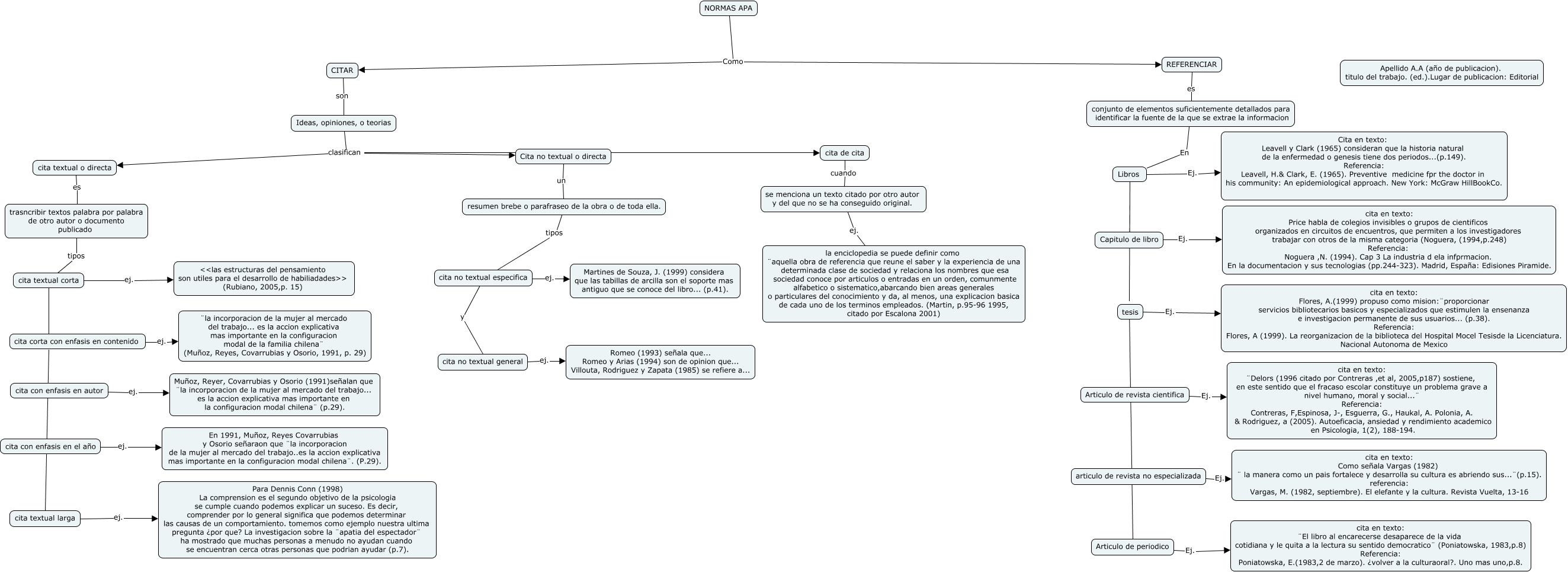
Este Cmap, tiene información relacionada con: normas apa, cita textual larga ej. Para Dennis Conn (1998) La comprension es el segundo objetivo de la psicologia se cumple cuando podemos explicar un suceso. Es decir, comprender por lo general significa que podemos determinar las causas de un comportamiento. tomemos como ejemplo nuestra ultima pregunta ¿por que? La investigacion sobre la ¨apatia del espectador¨ ha mostrado que muchas personas a menudo no ayudan cuando se encuentran cerca otras personas que podrian ayudar (p.7)., REFERENCIAR es conjunto de elementos suficientemente detallados para identificar la fuente de la que se extrae la informacion, cita textual corta ???? cita textual larga, cita textual o directa es trasncribir textos palabra por palabra de otro autor o documento publicado, Ideas, opiniones, o teorias clasifican cita textual o directa, Libros Ej. Cita en texto: Leavell y Clark (1965) consideran que la historia natural de la enfermedad o genesis tiene dos periodos...(p.149). Referencia: Leavell, H.& Clark, E. (1965). Preventive medicine fpr the doctor in his community: An epidemiological approach. New York: McGraw HillBookCo., Cita no textual o directa un resumen brebe o parafraseo de la obra o de toda ella., Libros Articulo de periodico, CITAR son Ideas, opiniones, o teorias, Articulo de revista cientifica Ej. cita en texto: ¨Delors (1996 citado por Contreras ,et al, 2005,p187) sostiene, en este sentido que el fracaso escolar constituye un problema grave a nivel humano, moral y social...¨ Referencia: Contreras, F,Espinosa, J-, Esguerra, G., Haukal, A. Polonia, A. & Rodriguez, a (2005). Autoeficacia, ansiedad y rendimiento academico en Psicologia, 1(2), 188-194., trasncribir textos palabra por palabra de otro autor o documento publicado tipos cita textual corta, cita con enfasis en el año ej. En 1991, Muñoz, Reyes Covarrubias y Osorio señaraon que ¨la incorporacion de la mujer al mercado del trabajo..es la accion explicativa mas importante en la configuracion modal chilena¨. (P.29)., se menciona un texto citado por otro autor y del que no se ha conseguido original. ej. la enciclopedia se puede definir como ¨aquella obra de referencia que reune el saber y la experiencia de una determinada clase de sociedad y relaciona los nombres que esa sociedad conoce por articulos o entradas en un orden, comunmente alfabetico o sistematico,abarcando bien areas generales o particulares del conocimiento y da, al menos, una explicacion basica de cada uno de los terminos empleados. (Martin, p.95-96 1995, citado por Escalona 2001), resumen brebe o parafraseo de la obra o de toda ella. tipos cita no textual especifica, Ideas, opiniones, o teorias clasifican Cita no textual o directa, NORMAS APA Como REFERENCIAR, cita textual corta ej. <<las estructuras del pensamiento son utiles para el desarrollo de habiliadades>> (Rubiano, 2005,p. 15), NORMAS APA Como CITAR, cita corta con enfasis en contenido ej. ¨la incorporacion de la mujer al mercado del trabajo... es la accion explicativa mas importante en la configuracion modal de la familia chilena¨ (Muñoz, Reyes, Covarrubias y Osorio, 1991, p. 29), cita con enfasis en autor ej. Muñoz, Reyer, Covarrubias y Osorio (1991)señalan que ¨la incorporacion de la mujer al mercado del trabajo... es la accion explicativa mas importante en la configuracion modal chilena¨ (p.29).