WARNING:
JavaScript is turned OFF. None of the links on this concept map will
work until it is reactivated.
If you need help turning JavaScript On, click here.
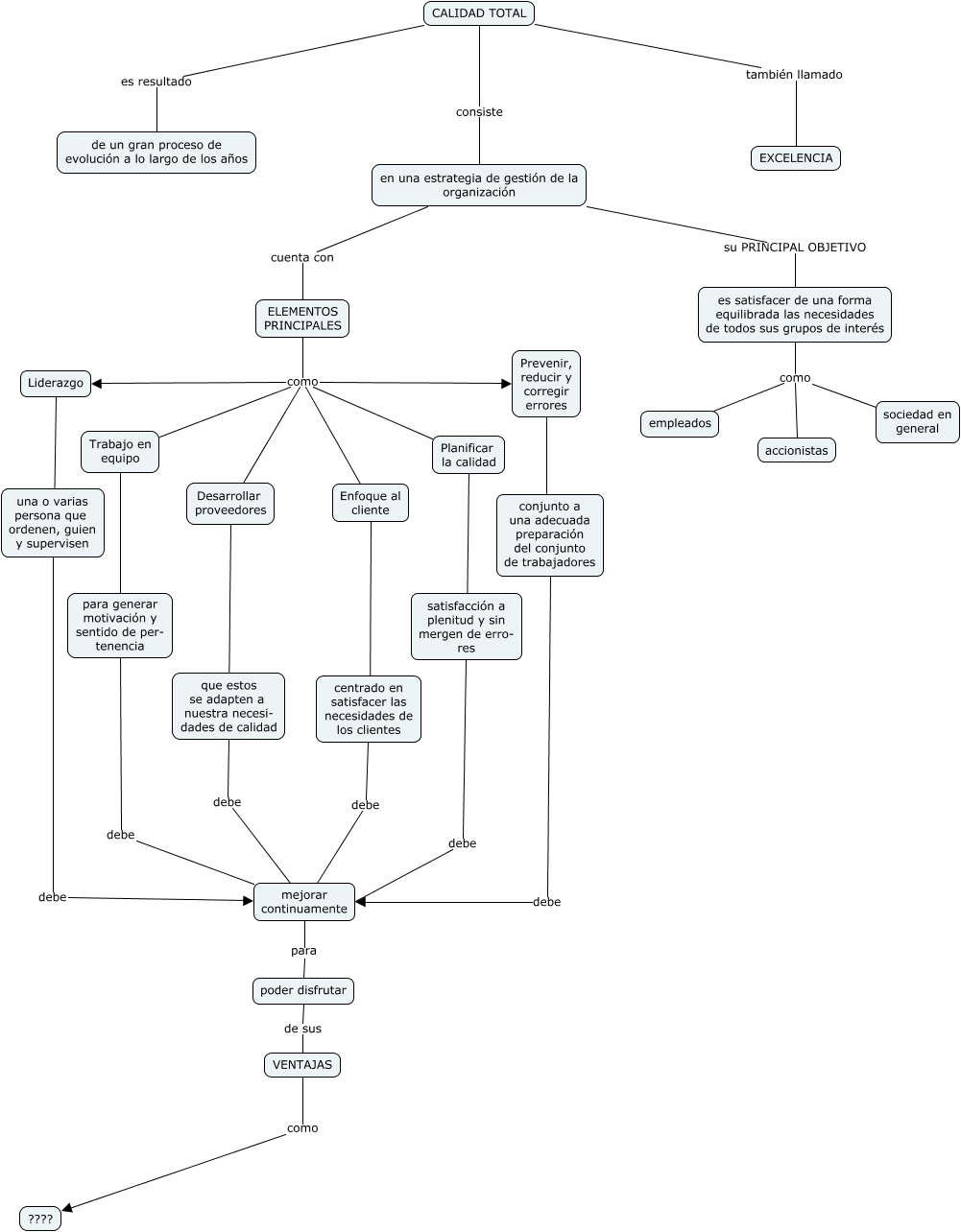
Este Cmap, tiene información relacionada con: Calidad Total, VENTAJAS como ????, para generar motivación y sentido de per- tenencia debe mejorar continuamente, satisfacción a plenitud y sin mergen de erro- res debe mejorar continuamente, mejorar continuamente para poder disfrutar, Liderazgo ???? una o varias persona que ordenen, guien y supervisen, ELEMENTOS PRINCIPALES como Desarrollar proveedores, CALIDAD TOTAL también llamado EXCELENCIA, Prevenir, reducir y corregir errores ???? conjunto a una adecuada preparación del conjunto de trabajadores, en una estrategia de gestión de la organización cuenta con ELEMENTOS PRINCIPALES, ELEMENTOS PRINCIPALES como Planificar la calidad, Desarrollar proveedores ???? que estos se adapten a nuestra necesi- dades de calidad, ELEMENTOS PRINCIPALES como Liderazgo, conjunto a una adecuada preparación del conjunto de trabajadores debe mejorar continuamente, Planificar la calidad ???? satisfacción a plenitud y sin mergen de erro- res, ELEMENTOS PRINCIPALES como Prevenir, reducir y corregir errores, una o varias persona que ordenen, guien y supervisen debe mejorar continuamente, es satisfacer de una forma equilibrada las necesidades de todos sus grupos de interés como sociedad en general, en una estrategia de gestión de la organización su PRINCIPAL OBJETIVO es satisfacer de una forma equilibrada las necesidades de todos sus grupos de interés, centrado en satisfacer las necesidades de los clientes debe mejorar continuamente, que estos se adapten a nuestra necesi- dades de calidad debe mejorar continuamente