WARNING:
JavaScript is turned OFF. None of the links on this concept map will
work until it is reactivated.
If you need help turning JavaScript On, click here.
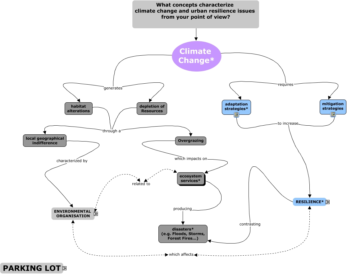
This Concept Map, created with IHMC CmapTools, has information related to: IN-CLIMATE-DRAFT_POCS_GROUP_02, depletion of Resources through a local geographical indifference, ENVIRONMENTAL ORGANISATION which affects RESILIENCE*, adaptation strategies* to increase RESILIENCE*, Overgrazing which impacts on ecosystem services*, What concepts characterize climate change and urban resilience issues from your point of view? Climate Change*, Climate Change* requires mitigation strategies, RESILIENCE* contrasting disasters* (e.g. Floods, Storms, Forest Fires...), mitigation strategies to increase RESILIENCE*, Climate Change* generates depletion of Resources, habitat alterations through a Overgrazing, depletion of Resources through a Overgrazing, Climate Change* generates habitat alterations, ecosystem services* producing disasters* (e.g. Floods, Storms, Forest Fires...), local geographical indifference characterized by ENVIRONMENTAL ORGANISATION, Climate Change* requires adaptation strategies*, ENVIRONMENTAL ORGANISATION related to ecosystem services*, habitat alterations through a local geographical indifference