WARNING:
JavaScript is turned OFF. None of the links on this concept map will
work until it is reactivated.
If you need help turning JavaScript On, click here.
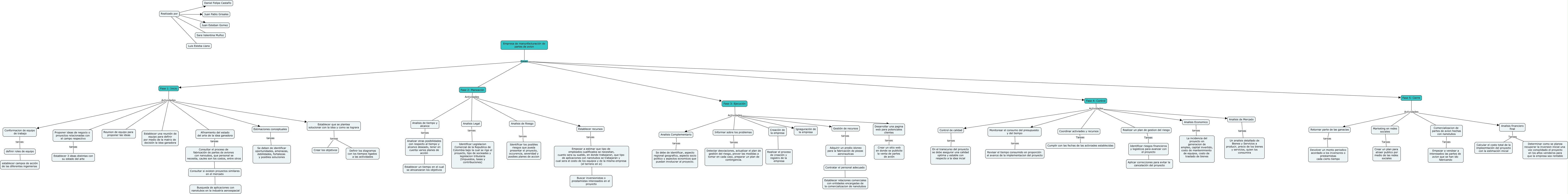
Este Cmap, tiene información relacionada con: EDT_Proyecto1, Realizado por ???? Sara Valentina Muñoz, Empresa de manunfacturación de partes de avion Fases Fase 5: Cierre, Analisis financiero final Tareas Determinar como se planea recuperar la inversion inicial una vez consolidado el proyecto en los años venideros para que la empresa sea rentable, Empresa de manunfacturación de partes de avion Fases Fase 2: Planeación, Realizado por ???? Juan Esteban Gomez, Comercializacion de partes de avion hechas con nanotubos Tareas Empezar a vendear a interesados las partes de avion que se han ido fabricando, Fase 3: Ejecución Actividades Analisis Complementario, Realizar un plan de gestion del riesgo Tareas Identificar riesgos financieros y logisticos para avanzar con el proyecto, Fase 1: Inicio Actividades Conformacion de equipo de trabajo, Control de calidad tareas En el transcurso del proyecto se debe asegurar una calidad optima y estable con respecto a la idea incial, Fase 4: Control Actividades Analisis Economico, Fase 5: Cierre Actividades Marketing en redes sociales, Fase 2: Planeación Actividades Analisis de Riesgo, Analisis financiero final Tareas Calcular el costo total de la impleemtación del proyecto con la estimación inicial, Estimaciones conceptuales tareas Se deben de identificar oportunidades, amenazas, debilidades, fortalezas y posibles soluciones, Fase 1: Inicio Actividades Proponer ideas de negocio o proyectos relacionadas con el campo respectivo, Identificar riesgos financieros y logisticos para avanzar con el proyecto ???? Aplicar correcciones para evitar la cancelación del proyecto, Consultar el proceso de fabricación de partes de aviones con nanoubos, que personal se necesita, caules son los costos, entre otros ???? Consultar si existen proyectos similares en el mercado, Analisis Complementario tareas Se debe de identificar, aspecto regional geografico, aspecto socio politico y aspectos ecnomicos que puedan involucrar al proyecto., Realizado por ???? Luis Esteba Llano