WARNING:
JavaScript is turned OFF. None of the links on this concept map will
work until it is reactivated.
If you need help turning JavaScript On, click here.
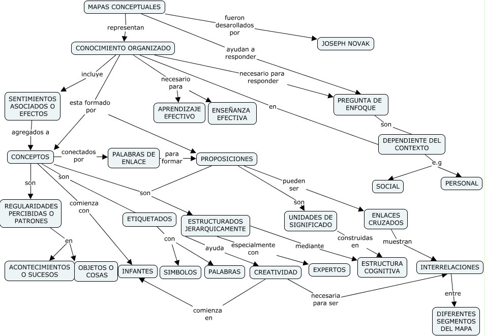
Este Cmap, tiene información relacionada con: mapa conceptual1, CONOCIMIENTO ORGANIZADO incluye SENTIMIENTOS ASOCIADOS O EFECTOS, INTERRELACIONES entre DIFERENTES SEGMENTOS DEL MAPA, CONOCIMIENTO ORGANIZADO necesario para responder PREGUNTA DE ENFOQUE, CREATIVIDAD comienza en INFANTES, ESTRUCTURADOS JERARQUICAMENTE ayuda CREATIVIDAD, CONCEPTOS son ESTRUCTURADOS JERARQUICAMENTE, MAPAS CONCEPTUALES ayudan a responder PREGUNTA DE ENFOQUE, MAPAS CONCEPTUALES representan CONOCIMIENTO ORGANIZADO, ETIQUETADOS con PALABRAS, SENTIMIENTOS ASOCIADOS O EFECTOS agregados a CONCEPTOS, ESTRUCTURADOS JERARQUICAMENTE especialmente con EXPERTOS, ETIQUETADOS con SIMBOLOS, ENLACES CRUZADOS muestran INTERRELACIONES, CREATIVIDAD necesaria para ser INTERRELACIONES, CONOCIMIENTO ORGANIZADO necesario para ENSEÑANZA EFECTIVA, UNIDADES DE SIGNIFICADO construidas en ESTRUCTURA COGNITIVA, PROPOSICIONES son ESTRUCTURADOS JERARQUICAMENTE, CONOCIMIENTO ORGANIZADO en DEPENDIENTE DEL CONTEXTO, CONCEPTOS conectados por PALABRAS DE ENLACE, ESTRUCTURADOS JERARQUICAMENTE mediante ESTRUCTURA COGNITIVA