WARNING:
JavaScript is turned OFF. None of the links on this concept map will
work until it is reactivated.
If you need help turning JavaScript On, click here.
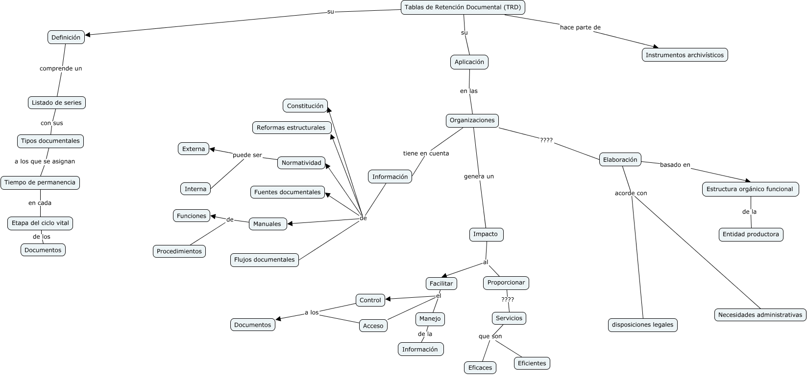
Este Cmap, tiene información relacionada con: TRD, Tablas de Retención Documental (TRD) su Aplicación, Normatividad puede ser Externa, Manuales de Funciones, Información de Manuales, Elaboración acorde con Necesidades administrativas, Información de Reformas estructurales, Proporcionar ???? Servicios, Organizaciones genera un Impacto, Tipos documentales a los que se asignan Tiempo de permanencia, Tablas de Retención Documental (TRD) su Definición, Definición comprende un Listado de series, Estructura orgánico funcional de la Entidad productora, Información de Normatividad, Normatividad puede ser Interna, Manuales de Procedimientos, Servicios que son Eficientes, Facilitar el Acceso, Servicios que son Eficaces, Control a los Documentos, Facilitar el Manejo