WARNING:
JavaScript is turned OFF. None of the links on this concept map will
work until it is reactivated.
If you need help turning JavaScript On, click here.
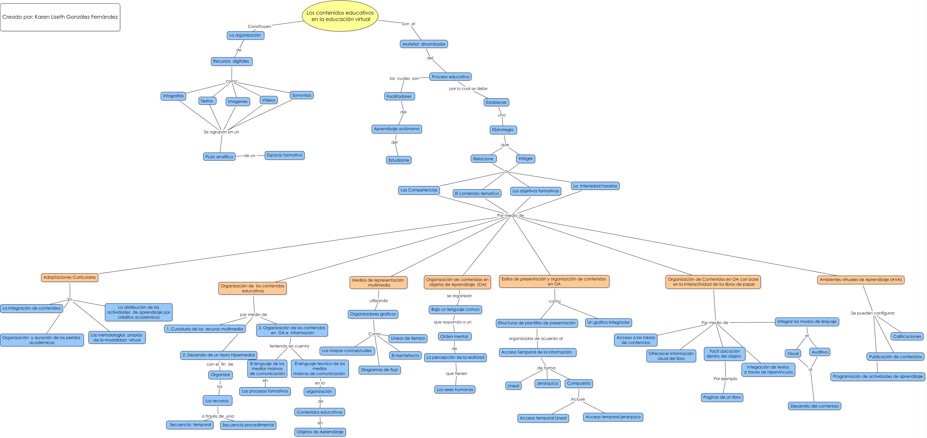
Este Cmap, tiene información relacionada con: Mapa_multimedia, organización de Contenidos educativos, Compuesta incluye Acceso temporal jerarquico, Organización de los contenidos educativos por medio de 2. Desarrollo de un texto hipermedial, Las Competencias Por medio de Ambientes virtuales de Aprendizaje (AVA), Los objetivos formativos Por medio de Adaptaciones Curriculares, Sonovisos Se agrupan en un PLan analítico, El contenido tematico Por medio de Ambientes virtuales de Aprendizaje (AVA), Integrar los modos de lenjuaje el Visual, Las Competencias Por medio de Organización de los contenidos educativos, El lenguaje de los medios masivos de comunicación en Los procesos formativos, El lenguaje tecnico de los medios masivos de comunicación en la organización, Adaptaciones Curriculares En La integración de contenidos, Organización de contenidos en objetos de Aprendizaje (OA) se organizan Bajo un lenguaje comun, La intensidad horarias Por medio de Estilos de presentación y organización de contenidos en OA, Acceso Temporal de la información de forma Jerarquica, PLan analítico de un Espacio formativo, Videos Se agrupan en un PLan analítico, La percepción de la realidad que tienen Los seres humanos, Ambientes virtuales de Aprendizaje (AVA) Se pueden configurar: Publicación de contenidos, Integre a La intensidad horarias