WARNING:
JavaScript is turned OFF. None of the links on this concept map will
work until it is reactivated.
If you need help turning JavaScript On, click here.
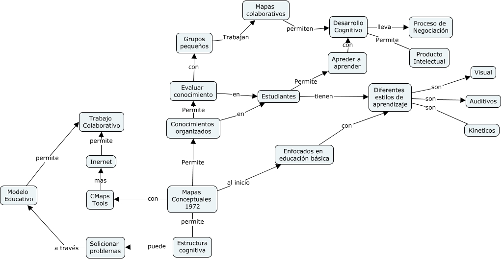
Este Cmap, tiene información relacionada con: Origenmapascon comentarios_ELP, Estudiantes Permite Apreder a aprender, Modelo Educativo permite Trabajo Colaborativo, Diferentes estilos de aprendizaje son Auditivos, Mapas Conceptuales 1972 con CMaps Tools, Diferentes estilos de aprendizaje son Visual, Evaluar conocimiento en Estudiantes, Conocimientos organizados en Estudiantes, Apreder a aprender con Desarrollo Cognitivo, Conocimientos organizados Permite Evaluar conocimiento, Enfocados en educación básica con Diferentes estilos de aprendizaje, Mapas Conceptuales 1972 permite Estructura cognitiva, Estructura cognitiva puede Solicionar problemas, Inernet permite Trabajo Colaborativo, Diferentes estilos de aprendizaje son Kineticos, CMaps Tools mas Inernet, Solicionar problemas a través Modelo Educativo, Mapas Conceptuales 1972 al inicio Enfocados en educación básica, Desarrollo Cognitivo Permite Producto Intelectual, Desarrollo Cognitivo lleva Proceso de Negociación, Mapas Conceptuales 1972 Permite Conocimientos organizados