WARNING:
JavaScript is turned OFF. None of the links on this concept map will
work until it is reactivated.
If you need help turning JavaScript On, click here.
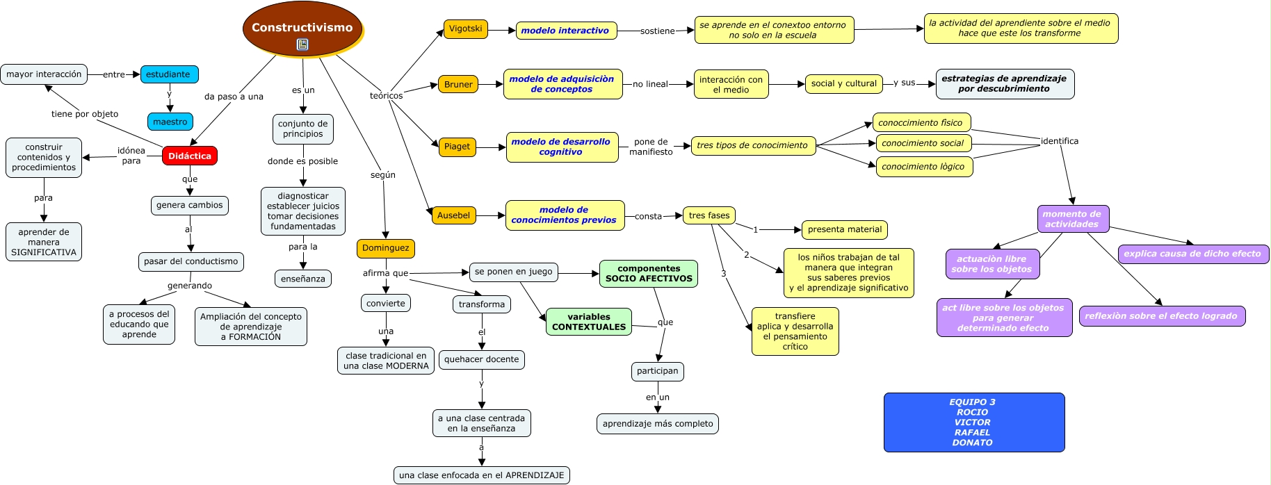
Este Cmap, tiene información relacionada con: Principios del constructivismo, Constructivismo según Dominguez, convierte una clase tradicional en una clase MODERNA, Piaget modelo de desarrollo cognitivo, modelo interactivo sostiene se aprende en el conextoo entorno no solo en la escuela, tres fases 3 transfiere aplica y desarrolla el pensamiento crítico, se ponen en juego componentes SOCIO AFECTIVOS, pasar del conductismo generando Ampliación del concepto de aprendizaje a FORMACIÓN, conocimiento lògico identifica momento de actividades, Didáctica tiene por objeto mayor interacción, tres tipos de conocimiento conoccimiento fìsico, a una clase centrada en la enseñanza a una clase enfocada en el APRENDIZAJE, genera cambios al pasar del conductismo, se ponen en juego variables CONTEXTUALES, tres tipos de conocimiento conocimiento lògico, estudiante y maestro, Dominguez afirma que convierte, participan en un aprendizaje más completo, pasar del conductismo generando a procesos del educando que aprende, diagnosticar establecer juicios tomar decisiones fundamentadas para la enseñanza, Dominguez afirma que transforma