WARNING:
JavaScript is turned OFF. None of the links on this concept map will
work until it is reactivated.
If you need help turning JavaScript On, click here.
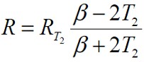
Este Cmap, tiene información relacionada con: 0.- NTCs, NTC definido por Modelo Beta, Método punto inflexión colocando R2, NTC utiliza Convertidores R/f, NTC es resistor, Método punto inflexión colocando R, Resistencia en paralelo utilizando Método punto inflexión, Método punto inflexión colocando R1, NTC utiliza circuitos linealizadores, NTC definido por Modelo BAPI, Método de los 3 puntos colocando R, Resistencia en paralelo utilizando Método de los 3 puntos, no lineal presentando Coeficiente Temperatura Negativo, Modelo Beta pueden compararse con Calculadora NTC, la temperatura de forma no lineal, Método punto inflexión colocando R, Calculadora NTC resolver Ejercicio, Modelo BAPI puede ser Directo, Tres Resistencias utilizando Método punto inflexión, Alta sensibilidad que es mayor a temperaturas bajas, Modelo BAPI puede ser Inverso