WARNING:
JavaScript is turned OFF. None of the links on this concept map will
work until it is reactivated.
If you need help turning JavaScript On, click here.
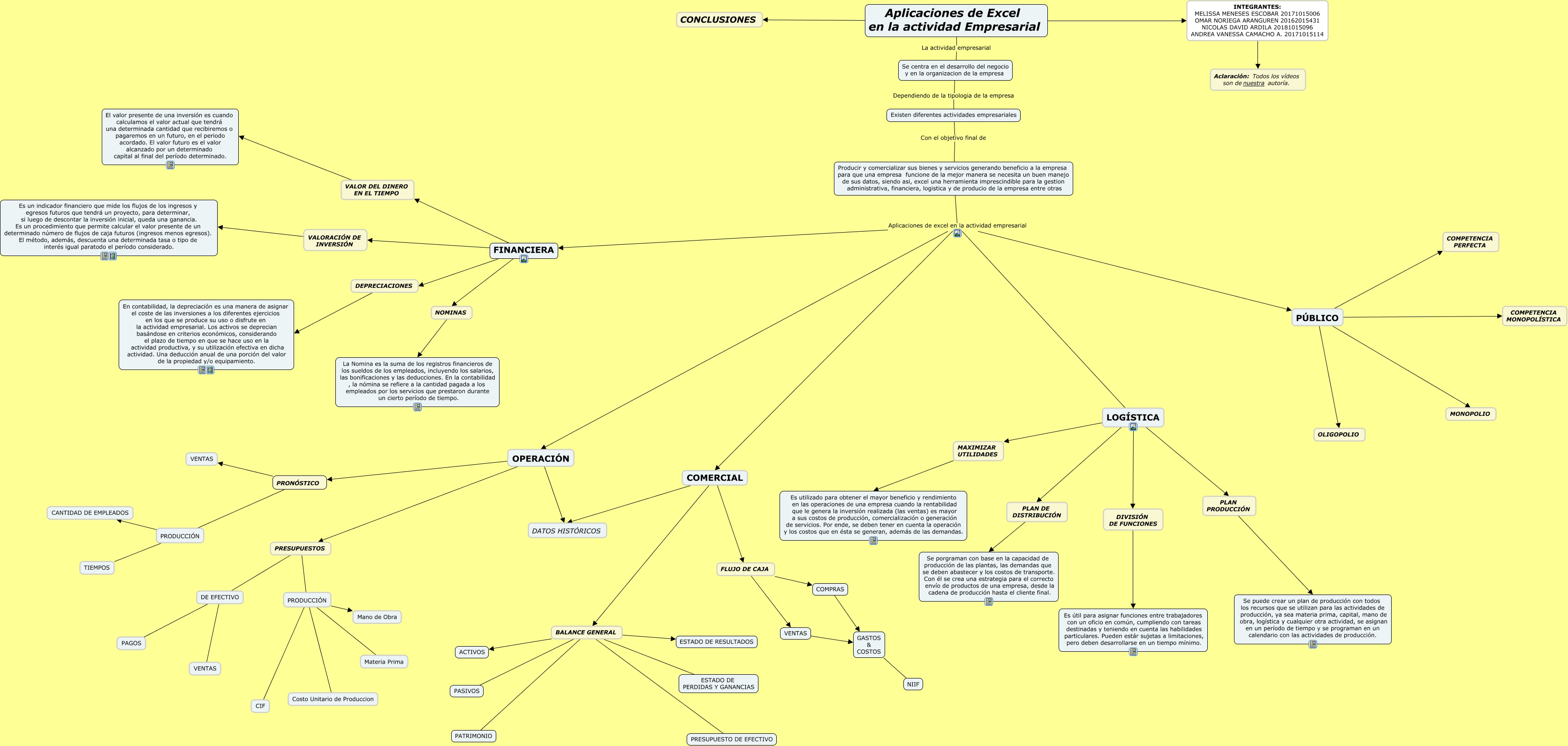
Este Cmap, tiene información relacionada con: APLICACIONES DE EXCEL UD.cmap, Existen diferentes actividades empresariales Con el objetivo final de Producir y comercializar sus bienes y servicios generando beneficio a la empresa para que una empresa funcione de la mejor manera se necesita un buen manejo de sus datos, siendo asi, excel una herramienta imprescindible para la gestion administrativa, financiera, logistica y de producio de la empresa entre otras, COMERCIAL DATOS HISTÓRICOS, FINANCIERA NOMINAS, LOGÍSTICA MAXIMIZAR UTILIDADES, DE EFECTIVO PAGOS, BALANCE GENERAL ACTIVOS, FINANCIERA VALOR DEL DINERO EN EL TIEMPO, PRODUCCIÓN Costo Unitario de Produccion, LOGÍSTICA DIVISIÓN DE FUNCIONES, MAXIMIZAR UTILIDADES Es utilizado para obtener el mayor beneficio y rendimiento en las operaciones de una empresa cuando la rentabilidad que le genera la inversión realizada (las ventas) es mayor a sus costos de producción, comercialización o generación de servicios. Por ende, se deben tener en cuenta la operación y los costos que en ésta se generan, además de las demandas., COMERCIAL FLUJO DE CAJA, GASTOS & COSTOS NIIF, DE EFECTIVO VENTAS, PRODUCCIÓN Materia Prima, NOMINAS La Nomina es la suma de los registros financieros de los sueldos de los empleados, incluyendo los salarios, las bonificaciones y las deducciones. En la contabilidad , la nómina se refiere a la cantidad pagada a los empleados por los servicios que prestaron durante un cierto período de tiempo., Producir y comercializar sus bienes y servicios generando beneficio a la empresa para que una empresa funcione de la mejor manera se necesita un buen manejo de sus datos, siendo asi, excel una herramienta imprescindible para la gestion administrativa, financiera, logistica y de producio de la empresa entre otras Aplicaciones de excel en la actividad empresarial LOGÍSTICA, PRONÓSTICO VENTAS, PRONÓSTICO PRODUCCIÓN, Producir y comercializar sus bienes y servicios generando beneficio a la empresa para que una empresa funcione de la mejor manera se necesita un buen manejo de sus datos, siendo asi, excel una herramienta imprescindible para la gestion administrativa, financiera, logistica y de producio de la empresa entre otras Aplicaciones de excel en la actividad empresarial FINANCIERA, DIVISIÓN DE FUNCIONES Es útil para asignar funciones entre trabajadores con un oficio en común, cumpliendo con tareas destinadas y teniendo en cuenta las habilidades particulares. Pueden estár sujetas a limitaciones, pero deben desarrollarse en un tiempo mínimo.