WARNING:
JavaScript is turned OFF. None of the links on this concept map will
work until it is reactivated.
If you need help turning JavaScript On, click here.
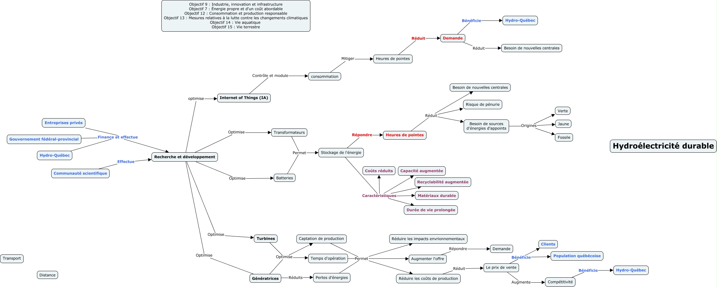
This Concept Map, created with IHMC CmapTools, has information related to: Hydroélectricité, Stockage de l'énergie Répondre Heures de pointes, consommation Mitiger Heures de pointes, Recherche et développement Optimise Batteries, Stockage de l'énergie Caractéristiques Durée de vie prolongée, Augmenter l'offre Répondre Demande, Heures de pointes Réduit Besoin de nouvelles centrales, Temps d'opération Permet Augmenter l'offre, Recherche et développement optimise Internet of Things (IA), Temps d'opération Permet Réduire les impacts envrionnementaux, Recherche et développement Optimise Turbines, Génératrices Optimise Temps d'opération, Communauté scientifique Effectue Recherche et développement, Besoin de sources d'énergies d'appoints Origines Fossile, Internet of Things (IA) Contrôle et module consommation, Stockage de l'énergie Caractéristiques Coûts réduits, Recherche et développement Optimise Génératrices, Stockage de l'énergie Caractéristiques Capacité augmentée, Pertes d'énergies Permet Augmenter l'offre, Turbines Optimise Captation de production, Pertes d'énergies Permet Réduire les impacts envrionnementaux