IHMC Public Cmaps

        Grupo 13 Neuropsicologia
        Neuropsicología Clínica

            Alteraciones por Neoplasias.jpg
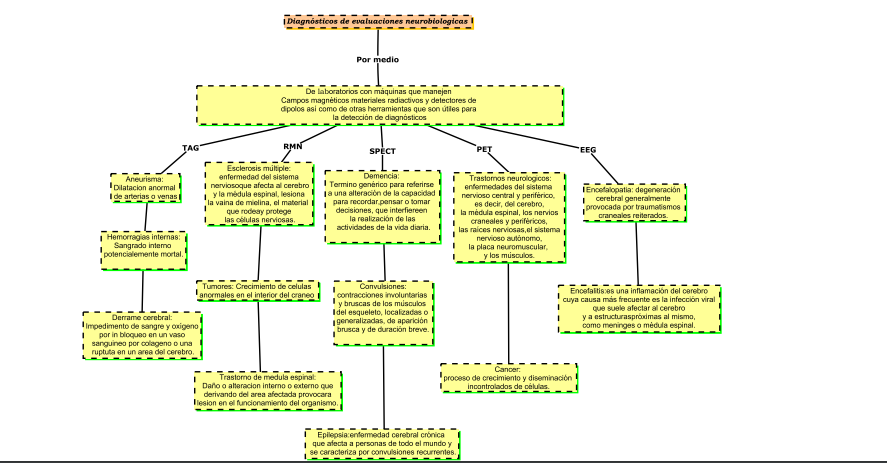
            Diagnosticos de Evaluación Neurológica.png
            Enfermedades.cmap
            Evaluación Neurológica.png
            Glasgow.cmap
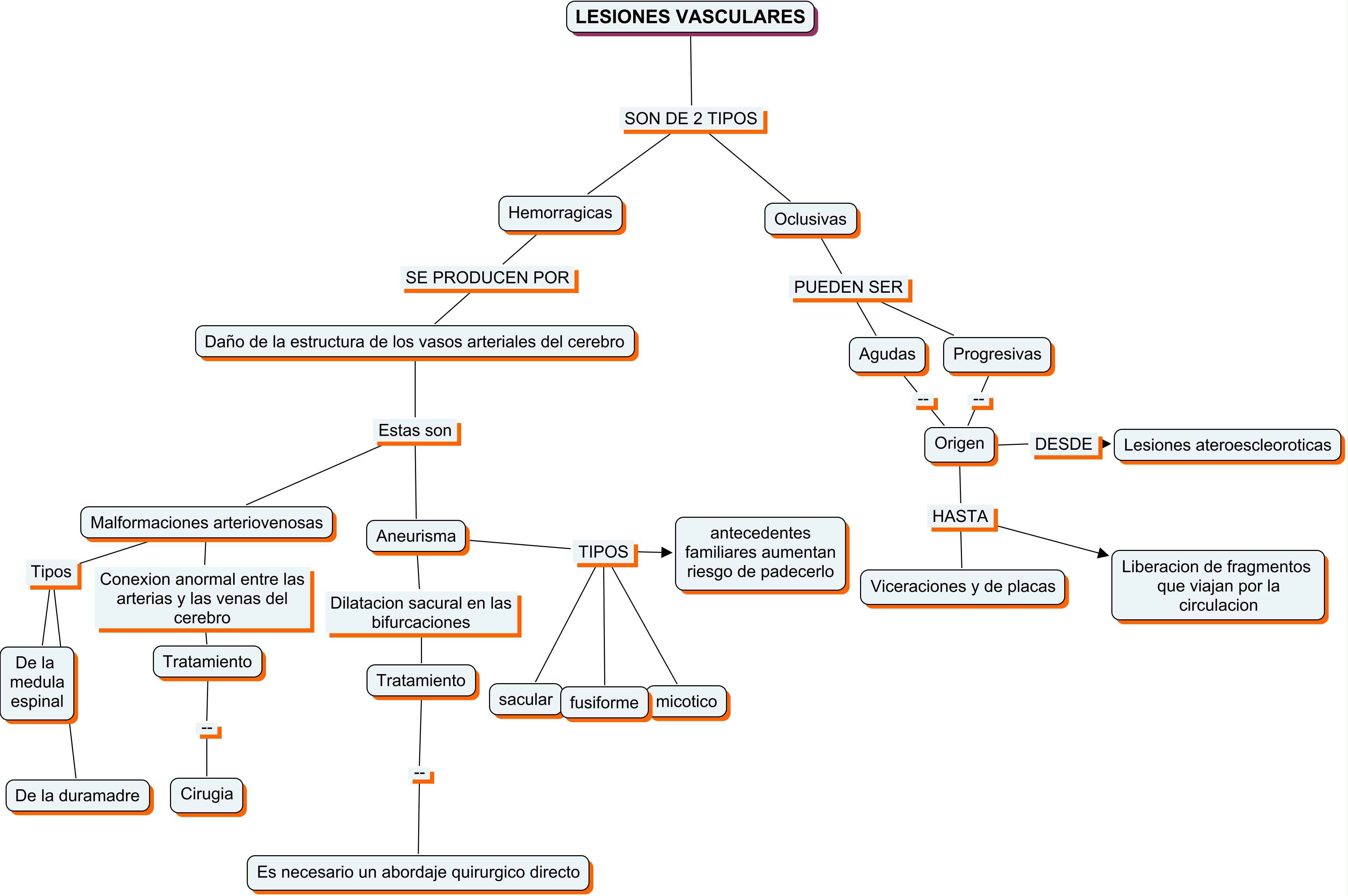
            Lesiones Vasculares.jpg
            Sistema Nervioso Central.jpg
            TCE.cmap