WARNING:
JavaScript is turned OFF. None of the links on this concept map will
work until it is reactivated.
If you need help turning JavaScript On, click here.
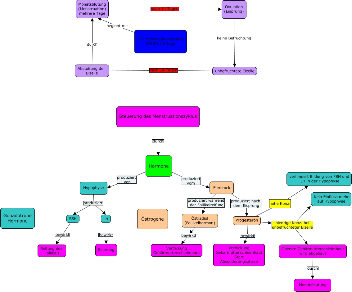
Dieses mit IHMC CmapTools erstellte CMap hat Informationen bezüglich: Zyklus Bonn Comerford V1, Progesteron niedrige Konz. bei unbefruchteter Eizelle Kein Einfluss mehr auf Hypophyse, Progesteron niedrige Konz. bei unbefruchteter Eizelle Oberste Gebärmutterschleimhaut wird abgebaut, Monatsblutung (Menstruation) mehrere Tage nach 14 Tagen Ovulation (Eisprung), Eierstock produziert nach dem Eisprung Progesteron, LH bewirkt Eisprung, Hormone produziert vom Eierstock, Hypophyse produziert FSH, Abstoßung der Eizelle durch Monatsblutung (Menstruation) mehrere Tage, Hypophyse produziert LH, Hormone produziert von Hypophyse, FSH bewirkt Reifung des Follikels, Oberste Gebärmutterschleimhaut wird abgebaut durch Monatsblutung, Eierstock produziert während der Follikelreifung Östradiol (Follikelhormon), Östradiol (Follikelhormon) bewirkt Verdickung Gebärmutterschleimhaut, Der Menstruationszyklus DAUER 28 Tage beginnt mit Monatsblutung (Menstruation) mehrere Tage, Progesteron hohe Konz. verhindert Bildung von FSH und LH in der Hypophyse, Steuerung des Menstruationszyklus durch Hormone, unbefruchtete Eizelle nach 14 Tagen Abstoßung der Eizelle, Progesteron bewirkt Verdickung Gebärmutterschleimhaut Start Absonderungsphase, Ovulation (Eisprung) keine Befruchtung unbefruchtete Eizelle