WARNING:
JavaScript is turned OFF. None of the links on this concept map will
work until it is reactivated.
If you need help turning JavaScript On, click here.
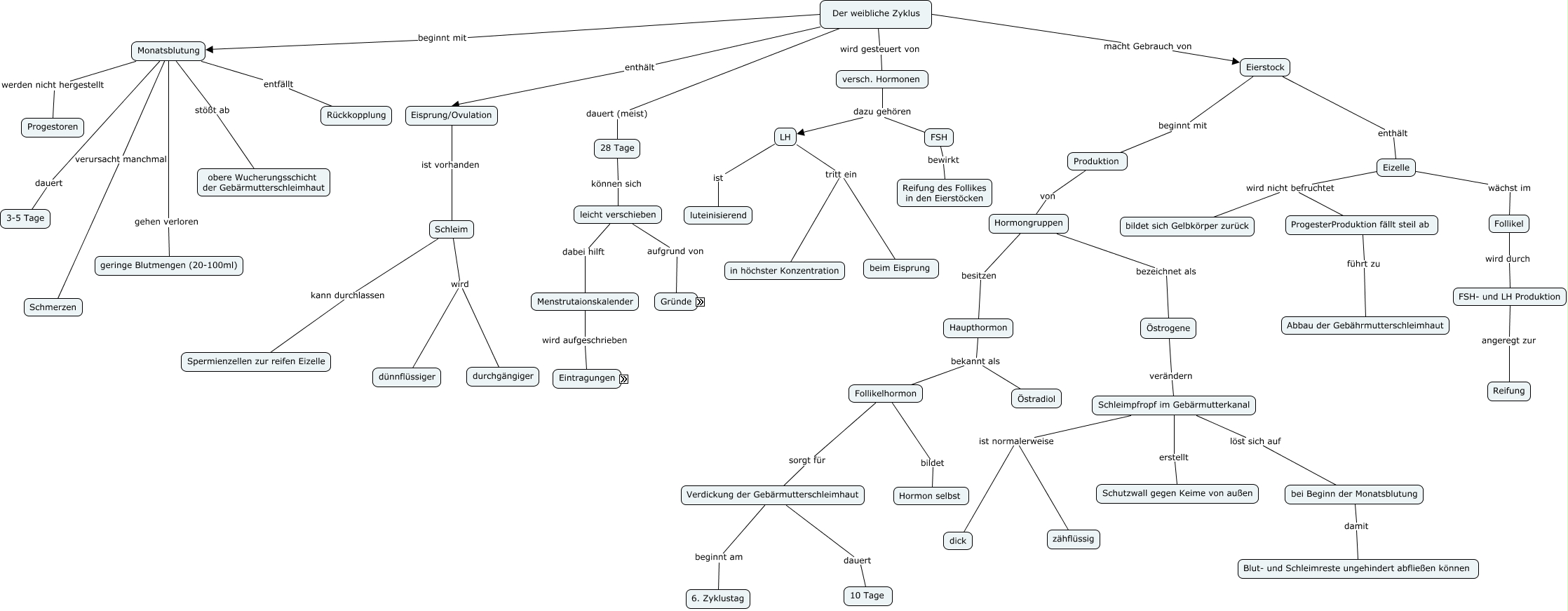
Dieses mit IHMC CmapTools erstellte CMap hat Informationen bezüglich: Zyklus Meyer Färber, Eizelle wird nicht befruchtet ProgesterProduktion fällt steil ab, Der weibliche Zyklus beginnt mit Monatsblutung, Der weibliche Zyklus dauert (meist) 28 Tage, 28 Tage können sich leicht verschieben, FSH bewirkt Reifung des Follikes in den Eierstöcken, Hormongruppen bezeichnet als Östrogene, ProgesterProduktion fällt steil ab führt zu Abbau der Gebährmutterschleimhaut, Eierstock enthält Eizelle, Monatsblutung dauert 3-5 Tage, Haupthormon bekannt als Östradiol, bei Beginn der Monatsblutung damit Blut- und Schleimreste ungehindert abfließen können, Verdickung der Gebärmutterschleimhaut dauert 10 Tage, Follikelhormon sorgt für Verdickung der Gebärmutterschleimhaut, Schleimpfropf im Gebärmutterkanal ist normalerweise zähflüssig, LH ist luteinisierend, Monatsblutung stößt ab obere Wucherungsschicht der Gebärmutterschleimhaut, Verdickung der Gebärmutterschleimhaut beginnt am 6. Zyklustag, FSH- und LH Produktion angeregt zur Reifung, Monatsblutung entfällt Rückkopplung, Produktion von Hormongruppen