WARNING:
JavaScript is turned OFF. None of the links on this concept map will
work until it is reactivated.
If you need help turning JavaScript On, click here.
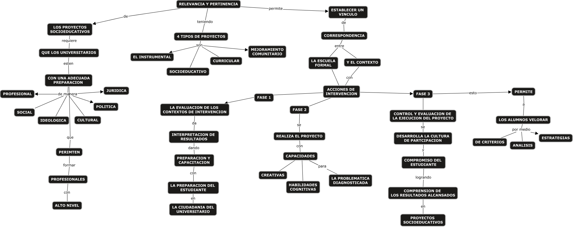
Este Cmap, tiene información relacionada con: MAPA EVALUACION DE PROYECTOS, LOS ALUMNOS VELORAR por medio ANALISIS, CON UNA ADECUADA PREPARACION de manera PROFESIONAL, RELEVANCIA Y PERTINENCIA permite ESTABLECER UN VINCULO, CON UNA ADECUADA PREPARACION de manera SOCIAL, CON UNA ADECUADA PREPARACION que PERIMTEN, Y EL CONTEXTO con ACCIONES DE INTERVENCION, RELEVANCIA Y PERTINENCIA de LOS PROYECTOS SOCIOEDUCATIVOS, LOS PROYECTOS SOCIOEDUCATIVOS requiere QUE LOS UNIVERSITARIOS, QUE LOS UNIVERSITARIOS esten CON UNA ADECUADA PREPARACION, CONTROL Y EVALUACION DE LA EJECUCION DEL PROYECTO se DESARROLLA LA CULTURA DE PARTCIPACION, CORRESPONDENCIA entre LA ESCUELA FORMAL, DESARROLLA LA CULTURA DE PARTCIPACION y COMPROMISO DEL ESTUDIANTE, CON UNA ADECUADA PREPARACION de manera POLITICA, ACCIONES DE INTERVENCION ???? FASE 1, ACCIONES DE INTERVENCION ???? FASE 2, LA PREPARACION DEL ESTUDIANTE en LA CIUDADANIA DEL UNIVERSITARIO, CORRESPONDENCIA entre Y EL CONTEXTO, 4 TIPOS DE PROYECTOS son EL INSTRUMENTAL, CAPACIDADES ???? CREATIVAS, PROFESIONALES con ALTO NIVEL