WARNING:
JavaScript is turned OFF. None of the links on this concept map will
work until it is reactivated.
If you need help turning JavaScript On, click here.
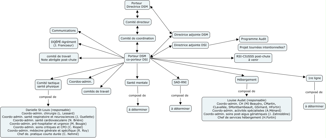
Cette carte de concepts créée avec IHMC CmapTools traite de: communications prévention des chutes, Porteur DSM co-porteur DSI comités de travail, Directrice adjointe DSM Porteur Directrice DSM, Porteur DSM co-porteur DSI Directrice adjointe DSI, SAD-RNI composé de à déterminer, Porteur DSM co-porteur DSI 1re ligne, Porteur DSM co-porteur DSI SAD-RNI, Porteur DSM co-porteur DSI DQÉPÉ-Agrément (J. Francoeur), Porteur DSM co-porteur DSI Communications, Porteur DSM co-porteur DSI Hébergement, Hébergement composé de Louise Audet (responsable) Coordo-admin. CH (MJ Beaudry, CMartin, CLavallée, SMontbambeault, GSimard, HFortin) Coordo-admin. activités spécialisées (A.Ménard) Coordo-admin. soins post-aigus gériatriques (J. Zahreddine) Chef de services hébergement (H.Fortin), 1re ligne composé de à déterminer, Comité tactique santé physique composé de Danielle St-Louis (responsable) Coordo-admin. chirurgie (L. Lessard) Coordo-admin. santé respiratoire et neurosciences (J. Ouellette) Coordo-admin. santé cardiovasculaire (N. Brière) Coordo-admin. pré-hospitalier et urgence (M. Bougie) Coordo-admin. soins critiques et CPO (C. Riopel) Coordo-admin. médecine générale et spécifique (R. Roy) Chef de. pratique courte durée (C. Nehmé), Comité directeur Comité de coordination, Porteur DSM co-porteur DSI RSI-CIUSSS post-chute à venir, Porteur Directrice DSM Comité directeur, Directrice adjointe DSI Programme Audit, Porteur DSM co-porteur DSI Comité tactique santé physique, Porteur DSM co-porteur DSI Coordos-admin., Porteur DSM co-porteur DSI comité de travail Note abrégée post-chute, Porteur DSM co-porteur DSI Santé mentale