WARNING:
JavaScript is turned OFF. None of the links on this concept map will
work until it is reactivated.
If you need help turning JavaScript On, click here.
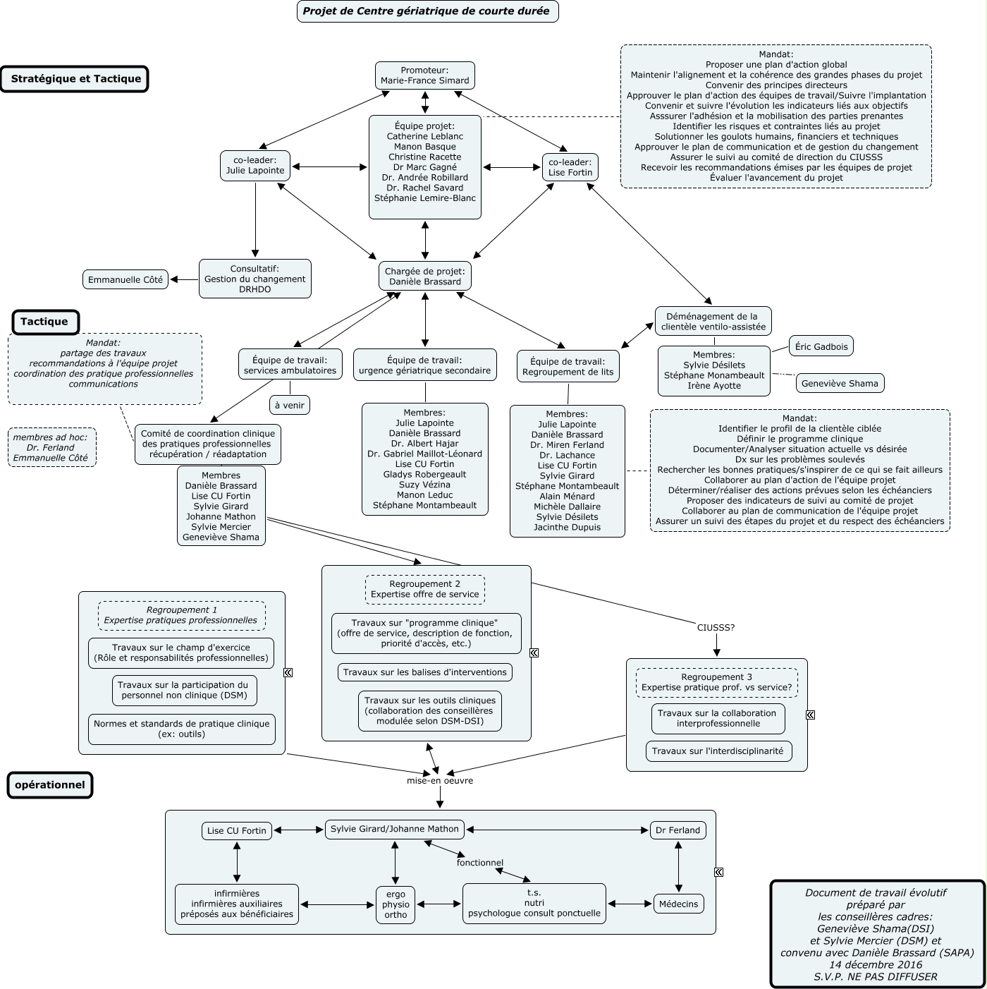
Cette carte de concepts créée avec IHMC CmapTools traite de: Centre gériatrique, infirmières infirmières auxiliaires préposés aux bénéficiaires ergo physio ortho, Promoteur: Marie-France Simard Équipe projet: Catherine Leblanc Manon Basque Christine Racette Dr Marc Gagné Dr. Andrée Robillard Dr. Rachel Savard Stéphanie Lemire-Blanc, Sylvie Girard/Johanne Mathon ergo physio ortho, Lise CU Fortin infirmières infirmières auxiliaires préposés aux bénéficiaires, co-leader: Lise Fortin Chargée de projet: Danièle Brassard, Promoteur: Marie-France Simard co-leader: Julie Lapointe, Consultatif: Gestion du changement DRHDO Emmanuelle Côté, Membres: Sylvie Désilets Stéphane Monambeault Irène Ayotte Geneviève Shama, ???? mise-en oeuvre ????, Membres: Julie Lapointe Danièle Brassard Dr. Miren Ferland Dr. Lachance Lise CU Fortin Sylvie Girard Stéphane Montambeault Alain Ménard Michèle Dallaire Sylvie Désilets Jacinthe Dupuis Mandat: Identifier le profil de la clientèle ciblée Définir le programme clinique Documenter/Analyser situation actuelle vs désirée Dx sur les problèmes soulevés Rechercher les bonnes pratiques/s'inspirer de ce qui se fait ailleurs Collaborer au plan d'action de l'équipe projet Déterminer/réaliser des actions prévues selon les échéanciers Proposer des indicateurs de suivi au comité de projet Collaborer au plan de communication de l'équipe projet Assurer un suivi des étapes du projet et du respect des échéanciers, Chargée de projet: Danièle Brassard Comité de coordination clinique des pratiques professionnelles récupération / réadaptation, Mandat: Proposer une plan d'action global Maintenir l'alignement et la cohérence des grandes phases du projet Convenir des principes directeurs Approuver le plan d'action des équipes de travail/Suivre l'implantation Convenir et suivre l'évolution les indicateurs liés aux objectifs Asssurer l'adhésion et la mobilisation des parties prenantes Identifier les risques et contraintes liés au projet Solutionner les goulots humains, financiers et techniques Approuver le plan de communication et de gestion du changement Assurer le suivi au comité de direction du CIUSSS Recevoir les recommandations émises par les équipes de projet Évaluer l'avancement du projet Équipe projet: Catherine Leblanc Manon Basque Christine Racette Dr Marc Gagné Dr. Andrée Robillard Dr. Rachel Savard Stéphanie Lemire-Blanc, Dr Ferland Sylvie Girard/Johanne Mathon, ergo physio ortho t.s. nutri psychologue consult ponctuelle, Mandat: partage des travaux recommandations à l'équipe projet coordination des pratique professionnelles communications Comité de coordination clinique des pratiques professionnelles récupération / réadaptation, ???? mise-en oeuvre ????, Lise CU Fortin Sylvie Girard/Johanne Mathon, co-leader: Lise Fortin Déménagement de la clientèle ventilo-assistée, Chargée de projet: Danièle Brassard Équipe projet: Catherine Leblanc Manon Basque Christine Racette Dr Marc Gagné Dr. Andrée Robillard Dr. Rachel Savard Stéphanie Lemire-Blanc, t.s. nutri psychologue consult ponctuelle Médecins