WARNING:
JavaScript is turned OFF. None of the links on this concept map will
work until it is reactivated.
If you need help turning JavaScript On, click here.
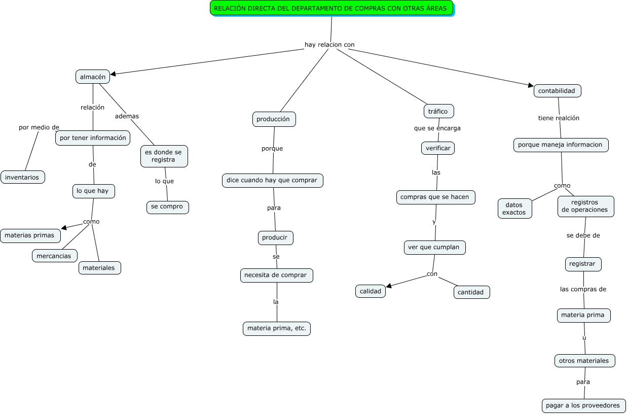
Este Cmap, tiene información relacionada con: Relacion directa del departamento de compras con otras areas, lo que hay como materias primas, producción porque dice cuando hay que comprar, porque maneja informacion como datos exactos, almacén relación por tener información, RELACIÓN DIRECTA DEL DEPARTAMENTO DE COMPRAS CON OTRAS ÁREAS hay relacion con tráfico, RELACIÓN DIRECTA DEL DEPARTAMENTO DE COMPRAS CON OTRAS ÁREAS hay relacion con almacén, registrar las compras de materia prima, materia prima u otros materiales, RELACIÓN DIRECTA DEL DEPARTAMENTO DE COMPRAS CON OTRAS ÁREAS hay relacion con contabilidad, lo que hay como mercancias, es donde se registra lo que se compro, porque maneja informacion como registros de operaciones, necesita de comprar la materia prima, etc., RELACIÓN DIRECTA DEL DEPARTAMENTO DE COMPRAS CON OTRAS ÁREAS hay relacion con producción, ver que cumplan con cantidad, almacén ademas es donde se registra, ver que cumplan con calidad, dice cuando hay que comprar para producir, otros materiales para pagar a los proveedores, verificar las compras que se hacen