WARNING:
JavaScript is turned OFF. None of the links on this concept map will
work until it is reactivated.
If you need help turning JavaScript On, click here.
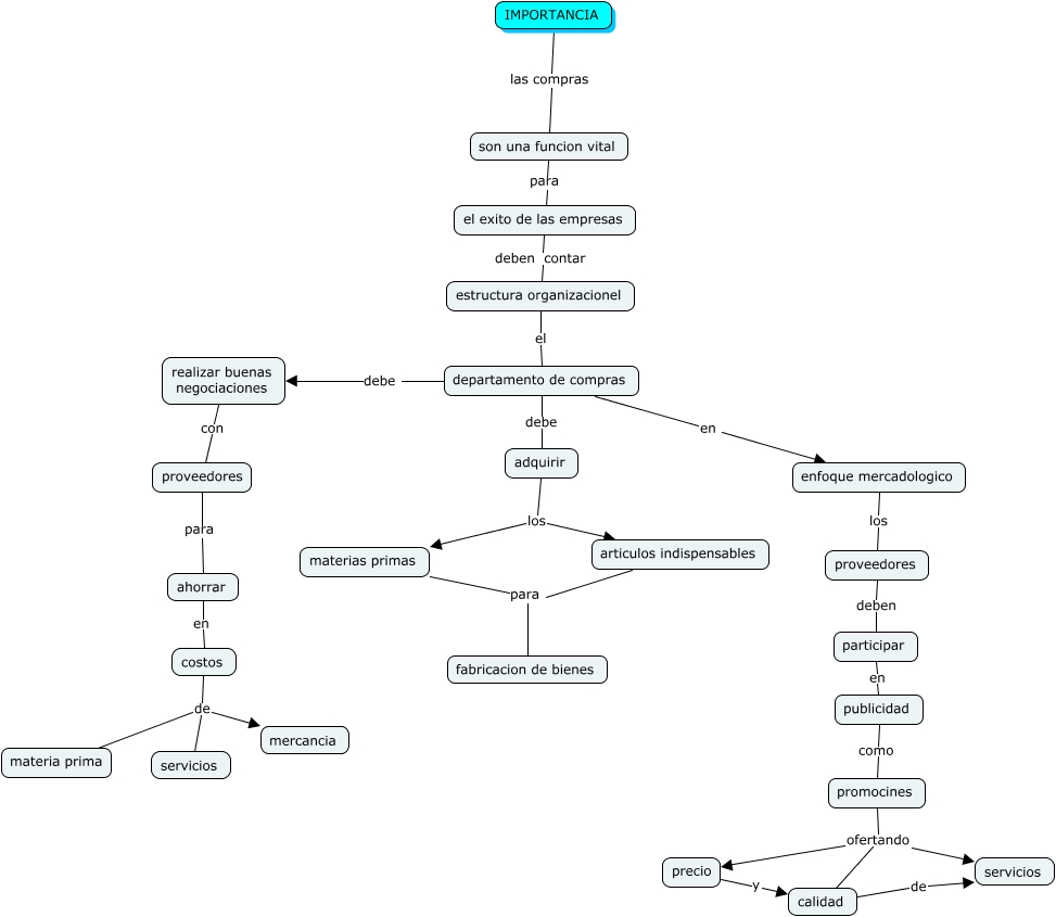
Este Cmap, tiene información relacionada con: Importancia, costos de materia prima, calidad de servicios, departamento de compras debe adquirir, participar en publicidad, ahorrar en costos, adquirir los materias primas, departamento de compras en enfoque mercadologico, costos de mercancia, el exito de las empresas deben contar estructura organizacionel, proveedores para ahorrar, IMPORTANCIA las compras son una funcion vital, realizar buenas negociaciones con proveedores, costos de servicios, articulos indispensables para fabricacion de bienes, promocines ofertando precio, promocines ofertando servicios, enfoque mercadologico los proveedores, promocines ofertando calidad, son una funcion vital para el exito de las empresas, estructura organizacionel el departamento de compras