WARNING:
JavaScript is turned OFF. None of the links on this concept map will
work until it is reactivated.
If you need help turning JavaScript On, click here.
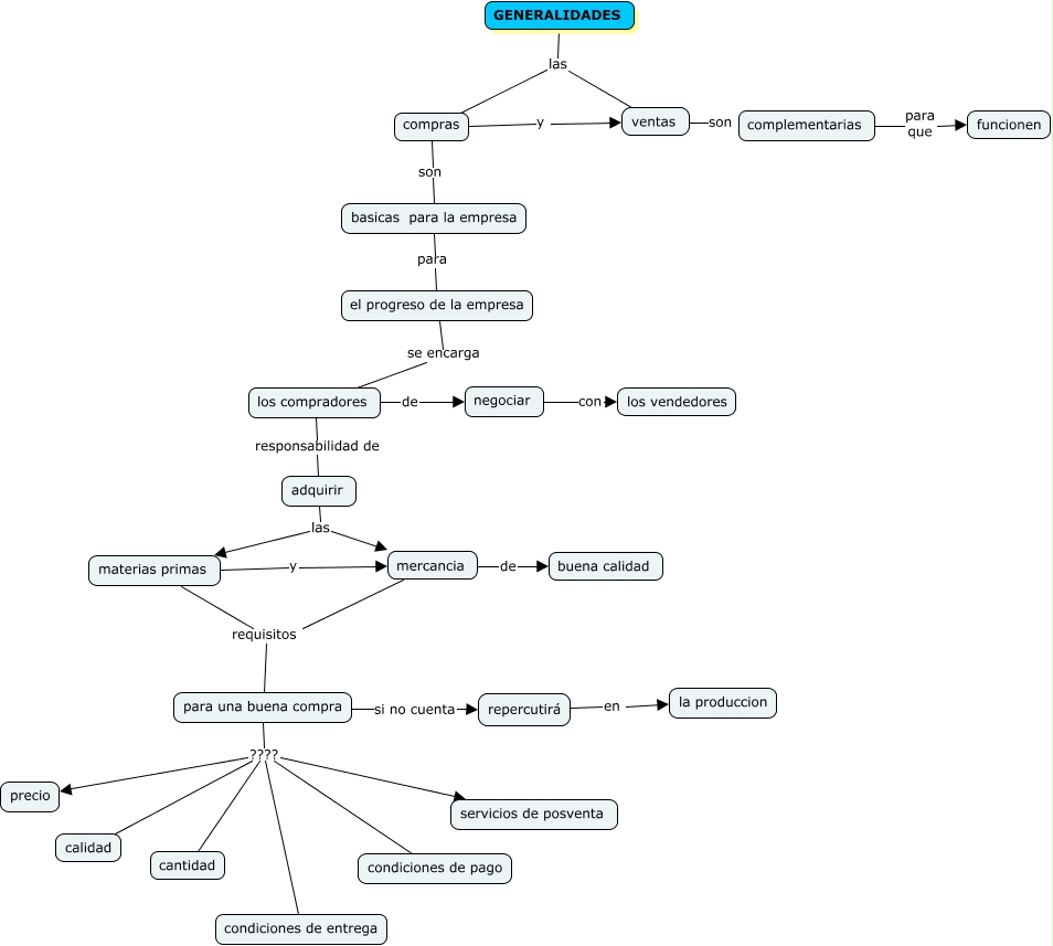
Este Cmap, tiene información relacionada con: Generalidades, ventas son complementarias, para una buena compra ???? calidad, materias primas y mercancia, negociar con los vendedores, adquirir las mercancia, mercancia de buena calidad, repercutirá en la produccion, los compradores de negociar, para una buena compra ???? condiciones de pago, complementarias para que funcionen, para una buena compra ???? condiciones de entrega, mercancia requisitos para una buena compra, para una buena compra si no cuenta repercutirá, para una buena compra ???? precio, para una buena compra ???? cantidad, para una buena compra ???? servicios de posventa, compras son basicas para la empresa, los compradores responsabilidad de adquirir, adquirir las materias primas, materias primas requisitos para una buena compra