WARNING:
JavaScript is turned OFF. None of the links on this concept map will
work until it is reactivated.
If you need help turning JavaScript On, click here.
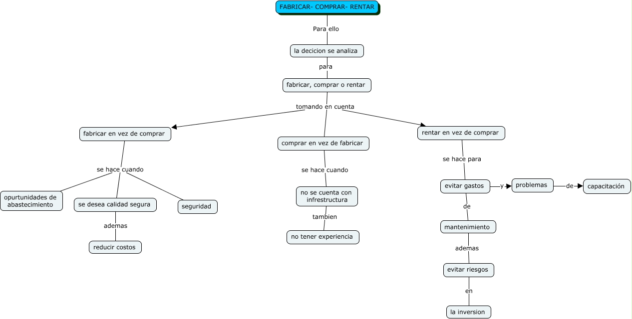
Este Cmap, tiene información relacionada con: Fabricar-comprar-rentar, fabricar, comprar o rentar tomando en cuenta rentar en vez de comprar, fabricar en vez de comprar se hace cuando opurtunidades de abastecimiento, mantenimiento ademas evitar riesgos, fabricar, comprar o rentar tomando en cuenta comprar en vez de fabricar, rentar en vez de comprar se hace para evitar gastos, fabricar en vez de comprar se hace cuando se desea calidad segura, problemas de capacitación, FABRICAR- COMPRAR- RENTAR Para ello la decicion se analiza, la decicion se analiza para fabricar, comprar o rentar, comprar en vez de fabricar se hace cuando no se cuenta con infrestructura, evitar riesgos en la inversion, se desea calidad segura ademas reducir costos, fabricar en vez de comprar se hace cuando seguridad, evitar gastos y problemas, no se cuenta con infrestructura tambien no tener experiencia, evitar gastos de mantenimiento, fabricar, comprar o rentar tomando en cuenta fabricar en vez de comprar