WARNING:
JavaScript is turned OFF. None of the links on this concept map will
work until it is reactivated.
If you need help turning JavaScript On, click here.
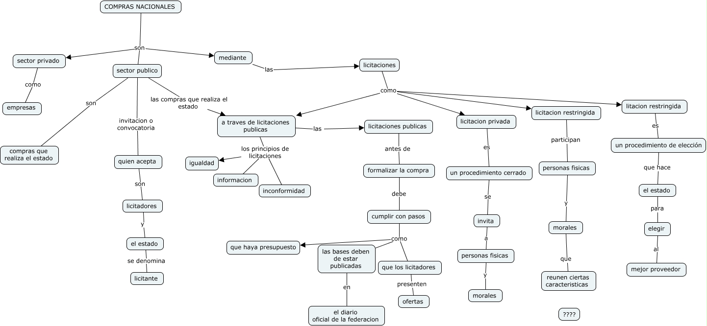
Este Cmap, tiene información relacionada con: Compras nacionales, personas fisicas y morales, sector publico invitacion o convocatoria quien acepta, licitaciones como a traves de licitaciones publicas, mediante las licitaciones, COMPRAS NACIONALES son sector privado, licitaciones como litacion restringida, un procedimiento cerrado se invita, licitaciones publicas antes de formalizar la compra, morales que reunen ciertas caracteristicas, cumplir con pasos como que los licitadores, a traves de licitaciones publicas las licitaciones publicas, COMPRAS NACIONALES son sector publico, un procedimiento de elección que hace el estado, a traves de licitaciones publicas los principios de licitaciones informacion, sector publico las compras que realiza el estado a traves de licitaciones publicas, sector privado como empresas, las bases deben de estar publicadas en el diario oficial de la federacion, el estado se denomina licitante, a traves de licitaciones publicas los principios de licitaciones igualdad, que los licitadores presenten ofertas