WARNING:
JavaScript is turned OFF. None of the links on this concept map will
work until it is reactivated.
If you need help turning JavaScript On, click here.
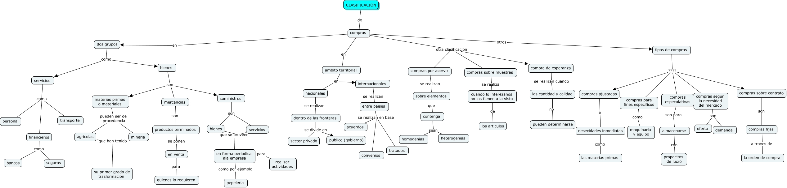
Este Cmap, tiene información relacionada con: Clasificacion, compras especulativas son para almacenarse, contenga sean heterogenias, entre paises se realizan en base acuerdos, bienes son mercancias, tipos de compras ???? compras segun la necesidad del mercado, cuando lo interezanos no los tienen a la vista de los articulos, dentro de las fronteras se divide en publico (gobierno), suministros son servicios, compras para fines especificos como maquinaria y equipo, productos terminados se ponen en venta, entre paises se realizan en base convenios, nesecidades inmediatas como las materias primas, materias primas o materiales pueden ser de procedencia mineria, sobre elementos que contenga, nacionales se realizan dentro de las fronteras, entre paises se realizan en base tratados, compras sobre contrato son compras fijas, financieros como bancos, tipos de compras ???? compras especulativas, dos grupos como servicios