WARNING:
JavaScript is turned OFF. None of the links on this concept map will
work until it is reactivated.
If you need help turning JavaScript On, click here.
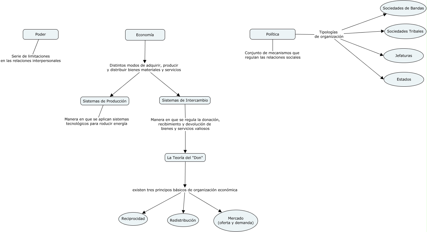
Este Cmap, tiene información relacionada con: ppt 3, Economía Distintos modos de adquirir, producir y distribuir bienes materiales y servicios Sistemas de Intercambio, Política Tipologías de organización Sociedades Tribales, La Teoría del "Don" existen tres principos básicos de organización económica Mercado (oferta y demanda), Política Tipologías de organización Jefaturas, La Teoría del "Don" existen tres principos básicos de organización económica Reciprocidad, Política Tipologías de organización Sociedades de Bandas, La Teoría del "Don" existen tres principos básicos de organización económica Redistribución, Economía Distintos modos de adquirir, producir y distribuir bienes materiales y servicios Sistemas de Producción, Política Tipologías de organización Estados, Sistemas de Intercambio Manera en que se regula la donación, recibimiento y devolución de bienes y servicios valiosos La Teoría del "Don"