WARNING:
JavaScript is turned OFF. None of the links on this concept map will
work until it is reactivated.
If you need help turning JavaScript On, click here.
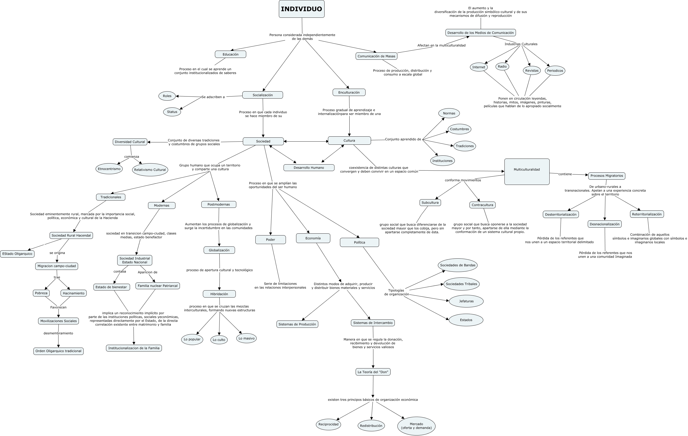
Este Cmap, tiene información relacionada con: teamo, Enculturación Proceso gradual de aprendizaje e internalizaciónpara ser miembro de una Cultura, Radio Ponen en circulación leyendas, historias, mitos, imágenes, pinturas, películas que hablan de lo apropiado socialmente Internet, Diversidad Cultural comienza Etnocentrismo, Comunicación de Masas Afectan en la multiculturalidad Desarrollo de los Medios de Comunicación, Economía Distintos modos de adquirir, producir y distribuir bienes materiales y servicios Sistemas de Intercambio, Sociedad Grupo humano que ocupa un territorio y comparte una cultura Postmodernas, Radio Ponen en circulación leyendas, historias, mitos, imágenes, pinturas, películas que hablan de lo apropiado socialmente Periodicos, INDIVIDUO Persona considerada independientemente de las demás Enculturación, Sociedad Industrial Estado Nacional Aparicion de Familia nuclear Patriarcal, INDIVIDUO Persona considerada independientemente de las demás Comunicación de Masas, Multiculturalidad contiene Procesos Migratorios, La Teoría del "Don" existen tres principos básicos de organización económica Reciprocidad, Movilizaciones Sociales desmembramiento Orden Oligarquico tradicional, Cultura Conjunto aprendido de Normas, Tradicionales Sociedad eminentemente rural, marcada por la importancia social, política, económica y cultural de la Hacienda Sociedad Rural Hacendal, Socialización Se adscriben a Roles, Sociedad Rural Hacendal se origina Migracion campo-ciudad, Hibridación proceso en que se cruzan las mezclas interculturales, formando nuevas estructuras Lo culto, Sociedad Grupo humano que ocupa un territorio y comparte una cultura Tradicionales, Política Tipologías de organización Jefaturas