WARNING:
JavaScript is turned OFF. None of the links on this concept map will
work until it is reactivated.
If you need help turning JavaScript On, click here.
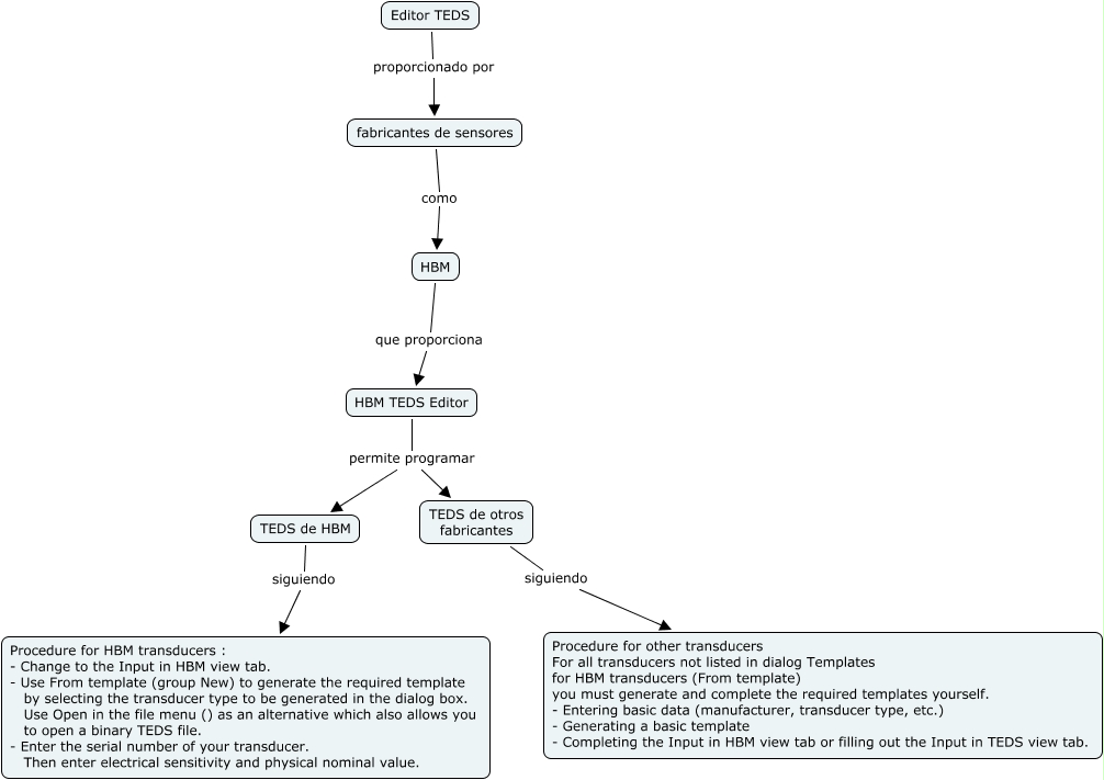
Este Cmap, tiene información relacionada con: Editor TEDS, TEDS de HBM siguiendo Procedure for HBM transducers : - Change to the Input in HBM view tab. - Use From template (group New) to generate the required template by selecting the transducer type to be generated in the dialog box. Use Open in the file menu () as an alternative which also allows you to open a binary TEDS file. - Enter the serial number of your transducer. Then enter electrical sensitivity and physical nominal value., HBM TEDS Editor permite programar TEDS de HBM, fabricantes de sensores como HBM, TEDS de otros fabricantes siguiendo Procedure for other transducers For all transducers not listed in dialog Templates for HBM transducers (From template) you must generate and complete the required templates yourself. - Entering basic data (manufacturer, transducer type, etc.) - Generating a basic template - Completing the Input in HBM view tab or filling out the Input in TEDS view tab., Editor TEDS proporcionado por fabricantes de sensores, HBM que proporciona HBM TEDS Editor, HBM TEDS Editor permite programar TEDS de otros fabricantes