WARNING:
JavaScript is turned OFF. None of the links on this concept map will
work until it is reactivated.
If you need help turning JavaScript On, click here.
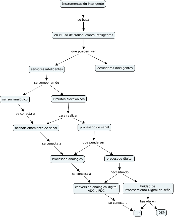
Este Cmap, tiene información relacionada con: Sensores inteligentes, Unidad de Procesamiento Digital de señal basada en DSP, procesado digital necesitando Unidad de Procesamiento Digital de señal, sensores inteligentes se componen de circuitos electrónicos, Procesado analógico se conecta a conversión analógico-digital ADC o FDC, sensores inteligentes se componen de sensor analógico, sensor analógico se conecta a acondicionamiento de señal, acondicionamiento de señal se conecta a Procesado analógico, conversión analógico-digital ADC o FDC se conecta a uC, procesado digital necesitando conversión analógico-digital ADC o FDC, procesado de señal que puede ser procesado digital, procesado de señal que puede ser Procesado analógico, circuitos electrónicos para realizar procesado de señal, en el uso de transductores inteligentes que pueden ser actuadores inteligentes, Instrumentación inteligente se basa en el uso de transductores inteligentes, en el uso de transductores inteligentes que pueden ser sensores inteligentes, circuitos electrónicos para realizar acondicionamiento de señal, Unidad de Procesamiento Digital de señal basada en uC