WARNING:
JavaScript is turned OFF. None of the links on this concept map will
work until it is reactivated.
If you need help turning JavaScript On, click here.
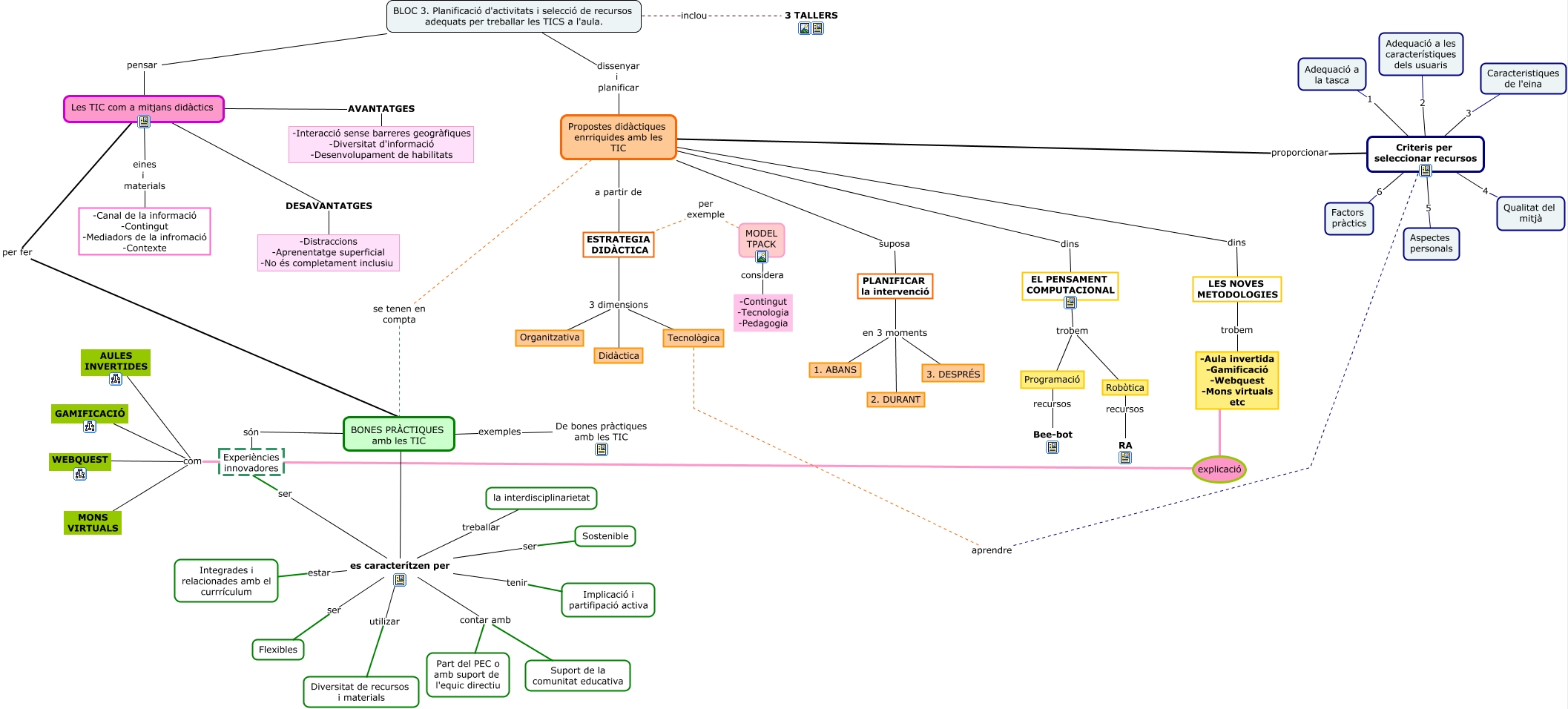
Este Cmap, tiene información relacionada con: 1. Bloc 3. Planificació d'activitats i selecció de recursos adequats per treballar les TICS a l'aula, BLOC 3. Planificació d'activitats i selecció de recursos adequats per treballar les TICS a l'aula. dissenyar i planificar Propostes didàctiques enrriquides amb les TIC, Experiències innovadores explicació, Experiències innovadores com GAMIFICACIÓ, Criteris per seleccionar recursos 4 Qualitat del mitjà, Propostes didàctiques enrriquides amb les TIC dins LES NOVES METODOLOGIES, BONES PRÀCTIQUES amb les TIC es caracterítzen per, Les TIC com a mitjans didàctics DESAVANTATGES -Distraccions -Aprenentatge superficial -No és completament inclusiu, LES NOVES METODOLOGIES trobem -Aula invertida -Gamificació -Webquest -Mons virtuals etc, Criteris per seleccionar recursos 3 Caracteristiques de l'eina, Criteris per seleccionar recursos 6 Factors pràctics, Propostes didàctiques enrriquides amb les TIC suposa PLANIFICAR la intervenció, EL PENSAMENT COMPUTACIONAL trobem Robòtica, es caracterítzen per ser Flexibles, Criteris per seleccionar recursos 5 Aspectes personals, Criteris per seleccionar recursos 2 Adequació a les característiques dels usuaris, Propostes didàctiques enrriquides amb les TIC se tenen en compta BONES PRÀCTIQUES amb les TIC, es caracterítzen per contar amb Part del PEC o amb suport de l'equic directiu, es caracterítzen per ser Sostenible, Les TIC com a mitjans didàctics per fer BONES PRÀCTIQUES amb les TIC, ESTRATEGIA DIDÀCTICA 3 dimensions Tecnològica