WARNING:
JavaScript is turned OFF. None of the links on this concept map will
work until it is reactivated.
If you need help turning JavaScript On, click here.
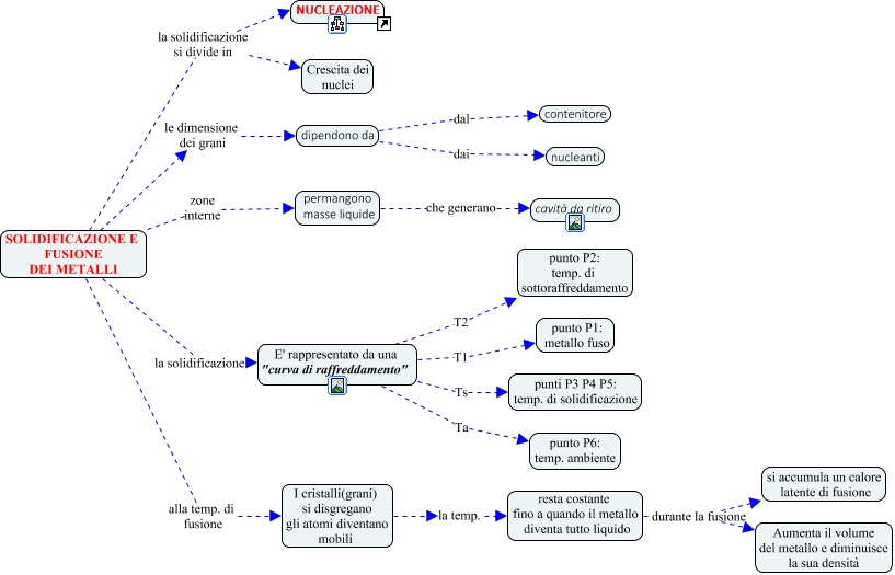
Questa Cmap, creata con IHMC CmapTools, contiene informazioni relative a: solidificazione e fusione, resta costante fino a quando il metallo diventa tutto liquido durante la fusione Aumenta il volume del metallo e diminuisce la sua densità, dipendono da dal contenitore, SOLIDIFICAZIONE E FUSIONE DEI METALLI le dimensione dei grani dipendono da, E' rappresentato da una "curva di raffreddamento" T1 punto P1: metallo fuso, SOLIDIFICAZIONE E FUSIONE DEI METALLI la solidificazione si divide in NUCLEAZIONE, E' rappresentato da una "curva di raffreddamento" Ts punti P3 P4 P5: temp. di solidificazione, I cristalli(grani) si disgregano gli atomi diventano mobili la temp. resta costante fino a quando il metallo diventa tutto liquido, SOLIDIFICAZIONE E FUSIONE DEI METALLI la solidificazione si divide in Crescita dei nuclei, E' rappresentato da una "curva di raffreddamento" Ta punto P6: temp. ambiente, dipendono da dai nucleanti, SOLIDIFICAZIONE E FUSIONE DEI METALLI alla temp. di fusione I cristalli(grani) si disgregano gli atomi diventano mobili, SOLIDIFICAZIONE E FUSIONE DEI METALLI la solidificazione E' rappresentato da una "curva di raffreddamento", E' rappresentato da una "curva di raffreddamento" T2 punto P2: temp. di sottoraffreddamento, resta costante fino a quando il metallo diventa tutto liquido durante la fusione si accumula un calore latente di fusione, SOLIDIFICAZIONE E FUSIONE DEI METALLI zone interne permangono masse liquide, permangono masse liquide che generano cavità da ritiro