WARNING:
JavaScript is turned OFF. None of the links on this concept map will
work until it is reactivated.
If you need help turning JavaScript On, click here.
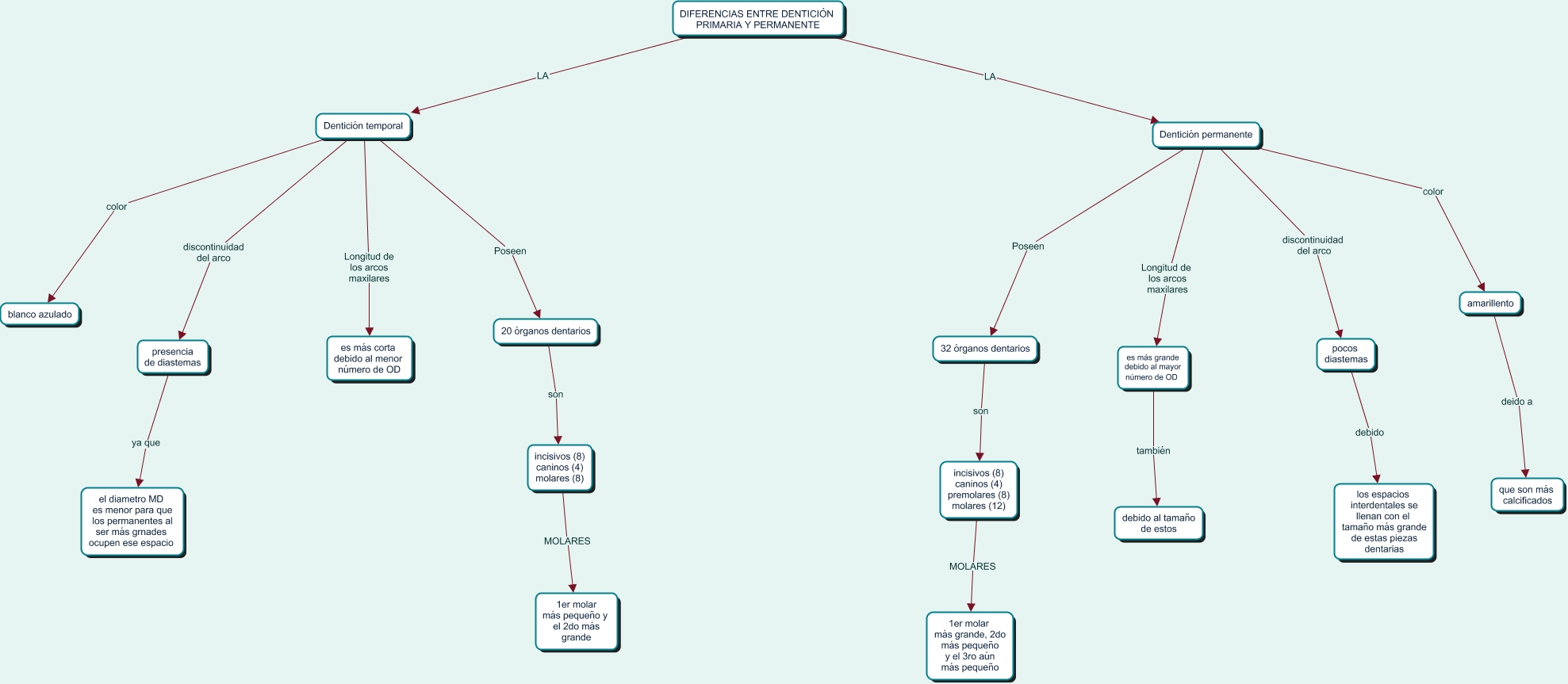
Este Cmap, tiene información relacionada con: dentición primaria y permanente, es más grande debido al mayor número de OD también debido al tamaño de estos, Dentición temporal Poseen 20 órganos dentarios, incisivos (8) caninos (4) premolares (8) molares (12) MOLARES 1er molar más grande, 2do más pequeño y el 3ro aún más pequeño, Dentición permanente Longitud de los arcos maxilares es más grande debido al mayor número de OD, Dentición permanente discontinuidad del arco pocos diastemas, Dentición temporal discontinuidad del arco presencia de diastemas, amarillento deido a que son más calcificados, Dentición permanente Poseen 32 órganos dentarios, DIFERENCIAS ENTRE DENTICIÓN PRIMARIA Y PERMANENTE LA Dentición permanente, Dentición permanente color amarillento, pocos diastemas debido los espacios interdentales se llenan con el tamaño más grande de estas piezas dentarias, incisivos (8) caninos (4) molares (8) MOLARES 1er molar más pequeño y el 2do más grande, presencia de diastemas ya que el diametro MD es menor para que los permanentes al ser más grnades ocupen ese espacio, 32 órganos dentarios son incisivos (8) caninos (4) premolares (8) molares (12), Dentición temporal color blanco azulado, DIFERENCIAS ENTRE DENTICIÓN PRIMARIA Y PERMANENTE LA Dentición temporal, Dentición temporal Longitud de los arcos maxilares es más corta debido al menor número de OD, 20 órganos dentarios son incisivos (8) caninos (4) molares (8)