WARNING:
JavaScript is turned OFF. None of the links on this concept map will
work until it is reactivated.
If you need help turning JavaScript On, click here.
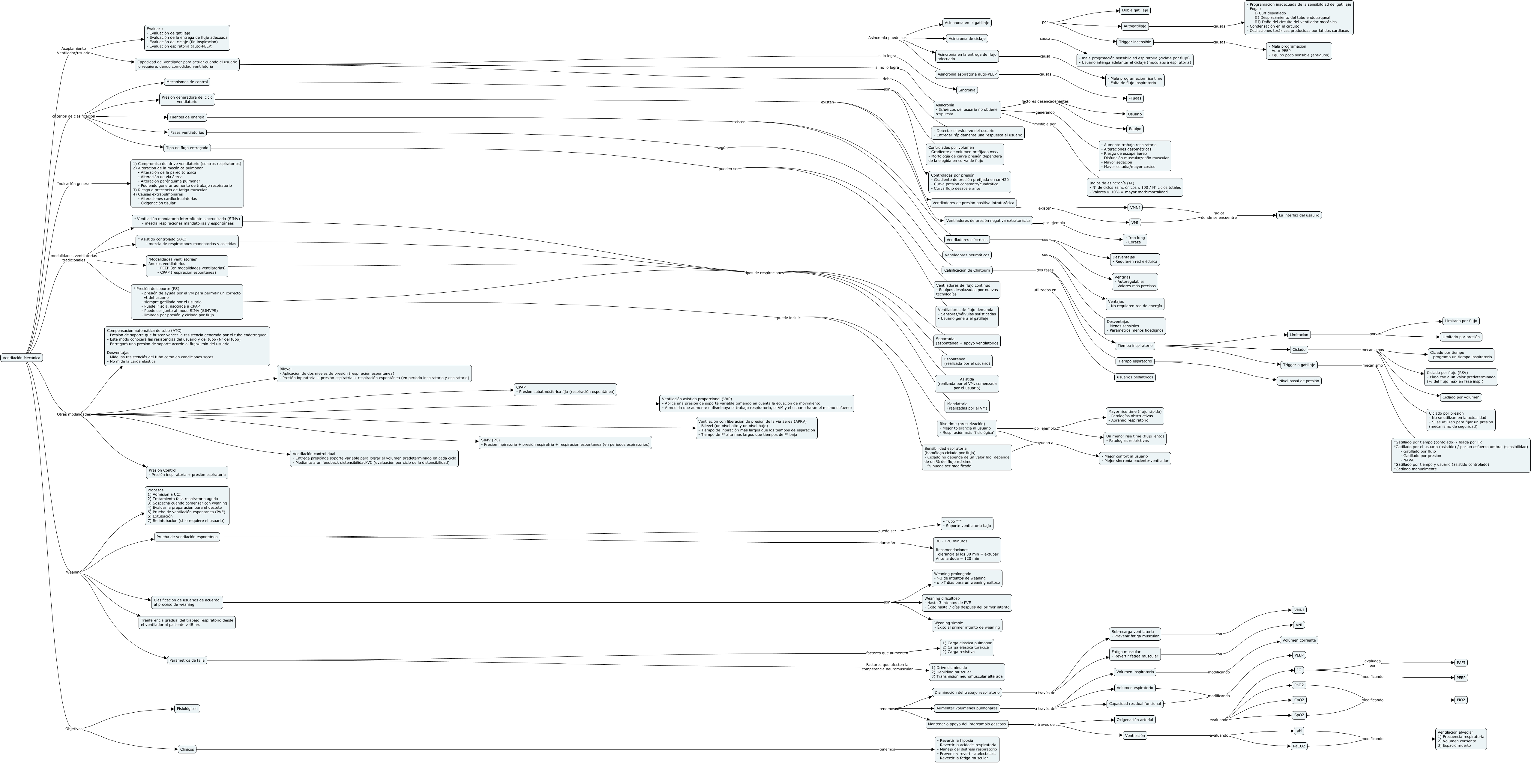
Este Cmap, tiene información relacionada con: VM, Ventilación evaluando pH, Rise time (presurización) - Mejor tolerancia al usuario - Respiración más "fisiológica" por ejemplo Un menor rise time (flujo lento) - Patologías restrictivas, Oxigenación arterial evaluando SpO2, Asincronía - Esfuerzos del usuario no obtiene respuesta generando - Aumento trabajo respiratorio - Alteraciónes gasométricas - Riesgo de escape áereo - Disfunción muscular/daño muscular - Mayor sedación - Mayor estadía/mayor costos, PaCO2 modificando Ventilación alveolar 1) Frecuencia respiratoria 2) Volumen corriente 3) Espacio muerto, Rise time (presurización) - Mejor tolerancia al usuario - Respiración más "fisiológica" ayudan a - Mejor confort al usuario - Mejor sincronía paciente-ventilador, Ventilación Mecánica modalidades ventilatorias tradicionales "Modalidades ventilatorias" Anexos ventilatorios - PEEP (en modalidades ventilatorias) - CPAP (respiración espontánea), Ventilación Mecánica Otras modalidades Ventilación control dual - Entrega presiónde soporte variable para lograr el volumen predeterminado en cada ciclo - Mediante a un feedback distensibilidad/VC (evaluación por ciclo de la distensibilidad), ° Asistido controlado (A/C) - mezcla de respiraciones mandatorias y asistidas tipos de respiraciones Asistida (realizada por el VM, comenzada por el usuario), Mantener o apoyo del intercambio gaseoso a través de Ventilación, Prueba de ventilación espontánea duración 30 - 120 minutos Recomendaciones Tolerancia al los 30 min = extubar Ante la duda = 120 min, Parámetros de falla factores que aumenten 1) Carga elástica pulmonar 2) Carga elástica toráxica 2) Carga resistiva, Asincronía - Esfuerzos del usuario no obtiene respuesta factores desencadenantes Usuario, IG modificando PEEP, Ventiladores de flujo continuo - Equipos desplazados por nuevas tecnologías utilizados en usuarios pediatricos, Clasificación de usuarios de acuerdo al proceso de weaning son Weaning simple - Éxito al primer intento de weaning, Disminución del trabajo respiratorio a través de Fatiga muscular - Revertir fatiga muscular, ° Ventilación mandatoria intermitente sincronizada (SIMV) - mescla respiraciones mandatorias y espontáneas tipos de respiraciones Mandatoria (realizadas por el VM), Presión generadora del ciclo ventilatorio existen Ventiladores de presión negativa extratorácica, ° Presión de soporte (PS) - presión de ayuda por el VM para permitir un correcto vt del usuario - siempre gatillada por el usuario - Puede ir sola, asociada a CPAP - Puede ser junto al modo SIMV (SIMVPS) - limitada por presión y ciclada por flujo tipos de respiraciones Asistida (realizada por el VM, comenzada por el usuario)